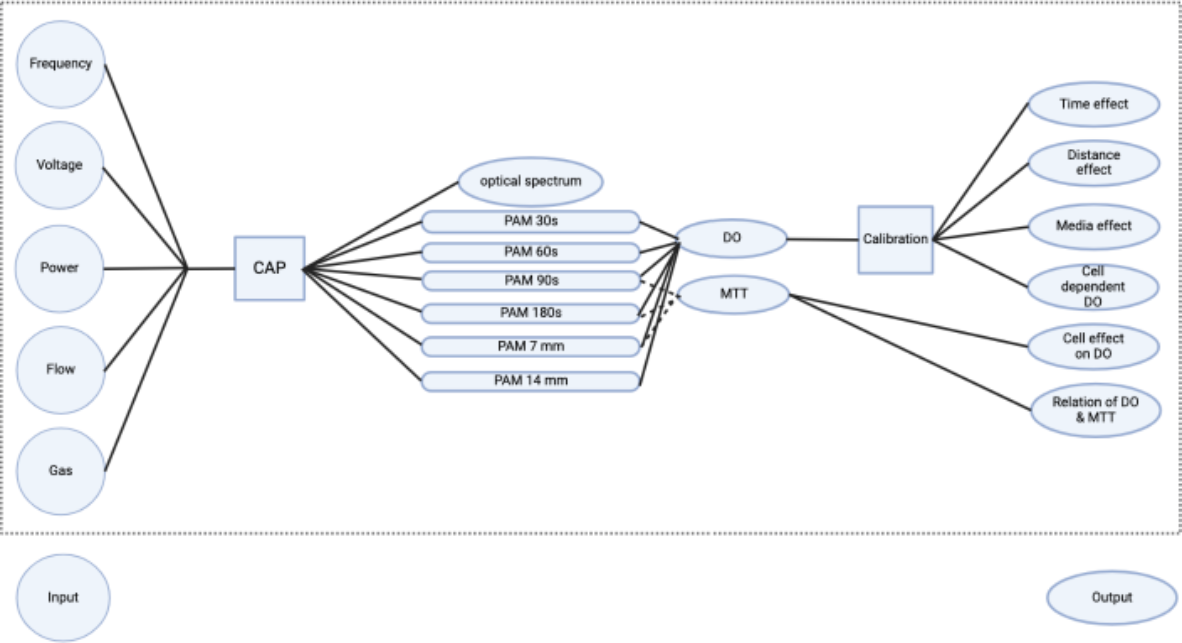
Fig. 2

Work flowchart of CAP distance, exposure time and culture medium investigation based on time-resolved spectroscopy of a DO sensor.

Work flowchart of CAP distance, exposure time and culture medium investigation based on time-resolved spectroscopy of a DO sensor.