Fig. 4
From: Multicellular ovarian cancer spheroids: novel 3D model to mimic tumour complexity

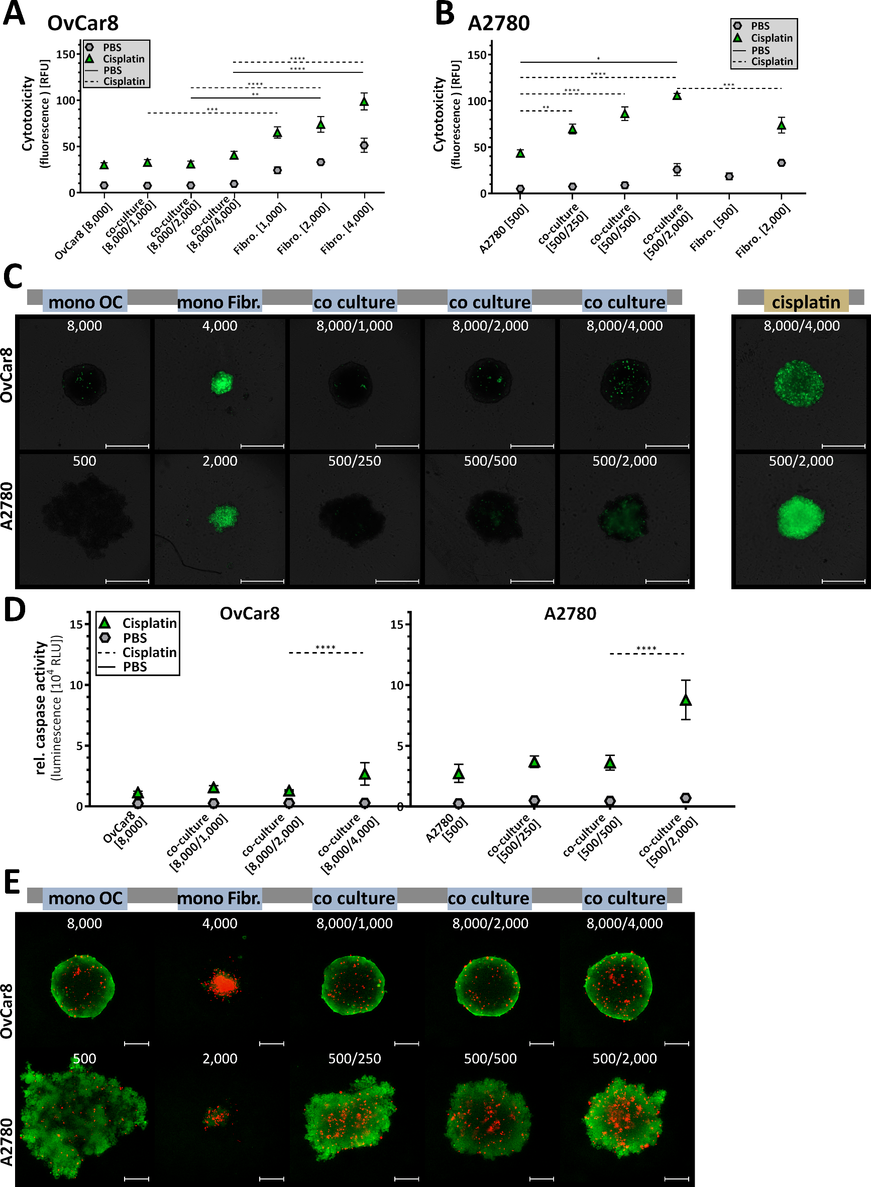
Cytotoxicity and apoptosis of simultaneously seeded mono and co-cultured ovarian cancer spheroids. OvCar8 (OC), A2780 (OC) mono-cultured and co-cultured spheroids with fibroblasts (Fibr.) were cultured in ULA plates for 96 h as shown in Fig. 2A. Spheroids were treated after 72 h for 24 h with 100 µM cisplatin or PBS (A-C) Cell toxicity was measured by fluorescence microscopy using CellTox Green (timepoint 96 h after seeding). The fluorescence signals after treatment were quantified (relative fluorescence units RFU) (A: OvCar8, B: A2780). Quantitative data are means ± SEM, N = 3, one-way ANOVA, * (p < 0.05), ** (p < 0.01), *** (p < 0.001), **** (p < 0.0001). Representative images are shown (C). Scale bars, 500 μm. (D) Following cultivation, viability and caspase activity were measured after 96 h of growth (relative luminescence units RLU). Quantitative data are means ± SEM, N = 3, one-way ANOVA, **** (p < 0.0001). (E) A further cell viability assay of spheroids was performed using a live/dead staining with propidium iodide and calcein AM. Viable cells appear as green, while nonviable cells appear as red. Scale bars, 200 μm.