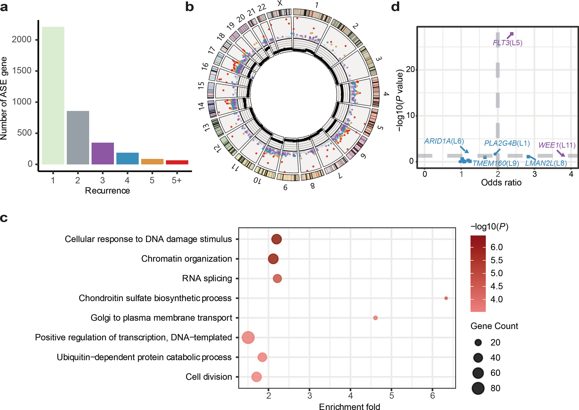
Fig. 3

a. Recurrence of ASE genes across 12 HeH ALL samples. b. The Circos plot shows ASE genes and copy number alterations of HeH ALL samples. From outer to inner circle: chromosome numbers, chromosome ideograms, scatter plot of recurrent ASEs genes across 12 HeH ALL samples (grey, recurrence = 2; purple, recurrence = 3; blue, recurrence = 4; orange, recurrence = 5; red, recurrence > 5), and average copy number of a particular segment of 12 HeH ALL samples. c. Gene Ontology analysis of 1,549 recurrent ASE genes in 12 HeH ALL samples. d. ASE states of mutated genes in HeH ALL. ASE genes are marked in purple. The circle, square and triangle indicate the missense, nonsense and silent mutations, respectively. The x-axis indicates the odds ratio of aggregated allelic ratios from RNA-seq compared to those from WGS. The y-axis indicates the log10 transformed binomial test P value.