Fig. 2
From: The senolytic drug ABT-263 accelerates ovarian aging in older female mice

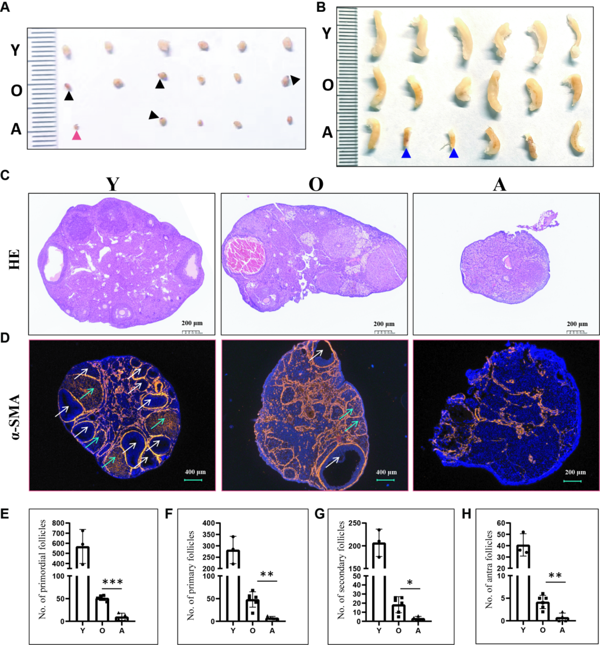
Effects of ABT-263 treatment on ovarian reserve in aged Mice. (A) The left ovary from each mouse was selected for photographs.Black triangle indicates ovary with hematoma. Red triangle indicates a ruptured ovary. (B) Size of uteri. Blue triangle indicates uteri displaying atrophy. (C) Representative images of ovarian sections stained with H&E. (D) Representative fluorescence images of ovarian sections stained with anti-α-SMA antibody. White arrow indicates follicles; green arrow indicates corpus luteum. Number of (E) primordial follicles, (F) primary follicles, (G) secondary follicles and (H) antrum follicles. n = 3 in the Y group, n = 6 in the O group, and n = 4 in the A group. Y: young group; O: old group; A: old group treated with ABT-263. Compared with aged mice: *P < 0.05; **P < 0.01; ***P < 0.001.