Fig. 3
From: Comparison of human pluripotent stem cell differentiation protocols to generate neuroblastoma tumors

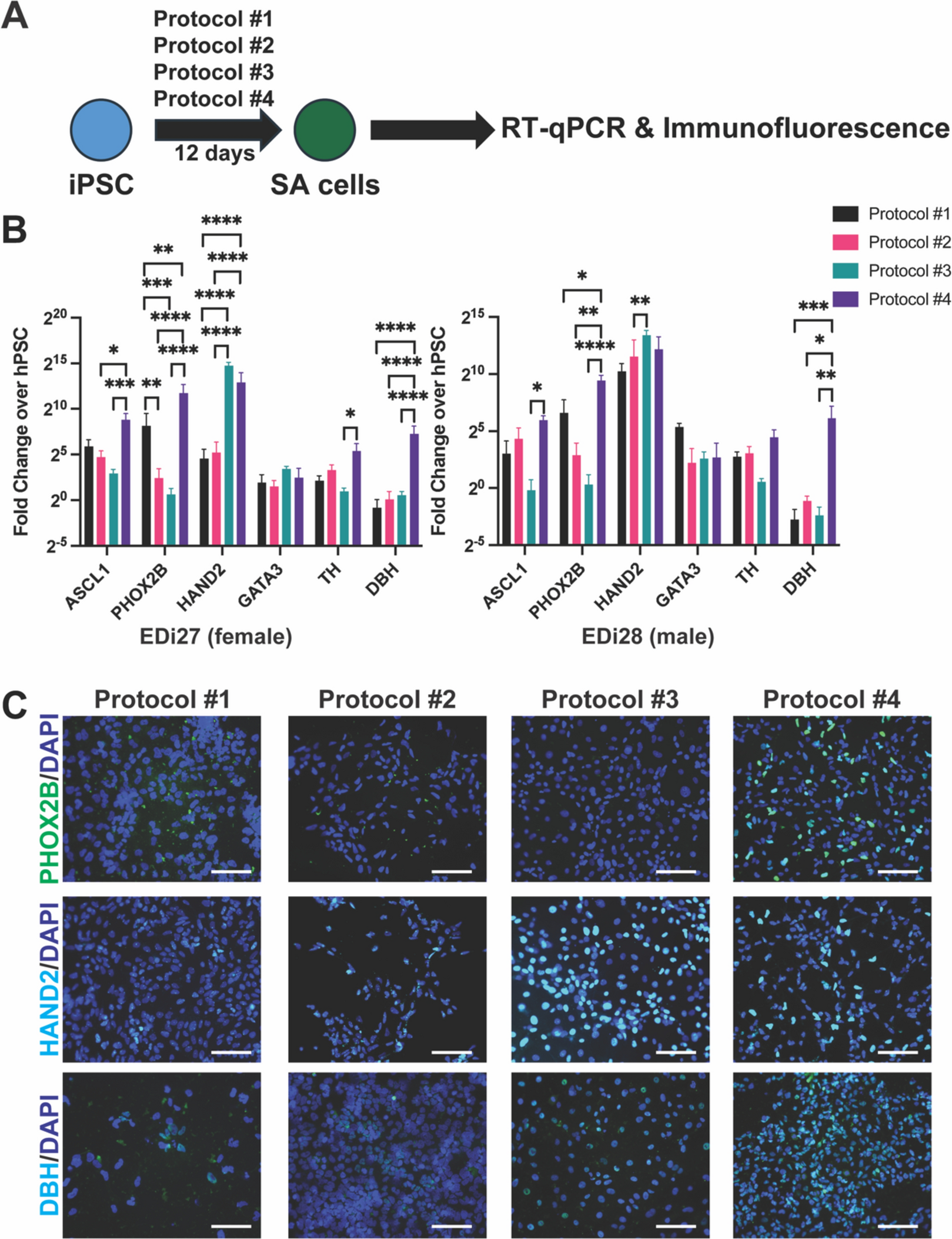
Protocol #4 generates cells that best resemble SA cells at day 12 of differentiation. (A) Schematic of analyzing cells differentiated from iPSC using four different protocols toward SA cells at day 12. (B) RT-qPCR analysis of tNCC markers in (left) EDi27 and (right) EDi28 cells. n = 3, error bars represent standard error of mean. *p < 0.05,**p < 0.01,***p < 0.001,****p < 0.0001. (C) Immunofluorescence analysis of each protocol at day 12 for PHOX2B, HAND2, and DBH co-stained with DAPI. Scale bar = 180 um.