Fig. 1

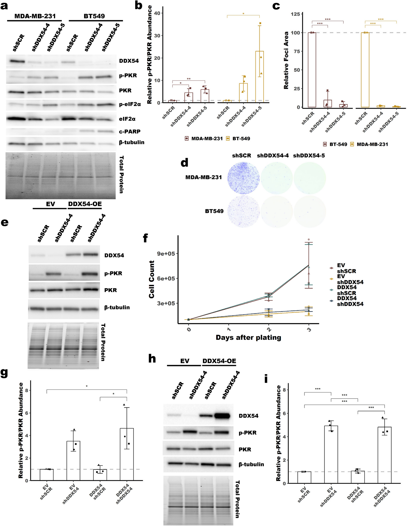
An shRNA targeting DDX54 causes activation of PKR. (a) Representative immunoblot of pPKR and other proteins of interest following knockdown of DDX54 by shDDX54-4 and shDDX54-5 (identical shRNA sequence) in MDA-MB-231 and BT549. Total protein was imaged using a Stain-Free Gel and was used for normalization. (b) Quantification of pPKR/PKR from the immunoblot in (a). See Supplemental Fig. 1 for quantification of other proteins of interest. (c) Quantification of foci formation shown in (d). (e) Representative immunoblot of pPKR and other proteins of interest following knockdown of DDX54 by shDDX54-4 in empty vector (EV) control MDA-MB-231 or DDX54 overexpressing (DDX54-OE) MDA-MB-231. (f) Cell proliferation as measured by counting viable cells by trypan blue exclusion. (g) Quantification of immunoblot in (e). (h) Representative immunoblot of pPKR and other proteins of interest following knockdown of DDX54 by shDDX54-4 in empty vector (EV) control BT549 or DDX54 overexpressing (DDX54-OE) BT549. (i) Quantification of immunoblot in (h). Bars or larger points represent the average of at least three replicates (shown as differently shaped points), error bars are ± SD. *p < 0.05, **p < 0.01, ***p < 0.001. P-values determined by Dunnett’s test (b,c) or one-way ANOVA with post-hoc Tukey (g–i).