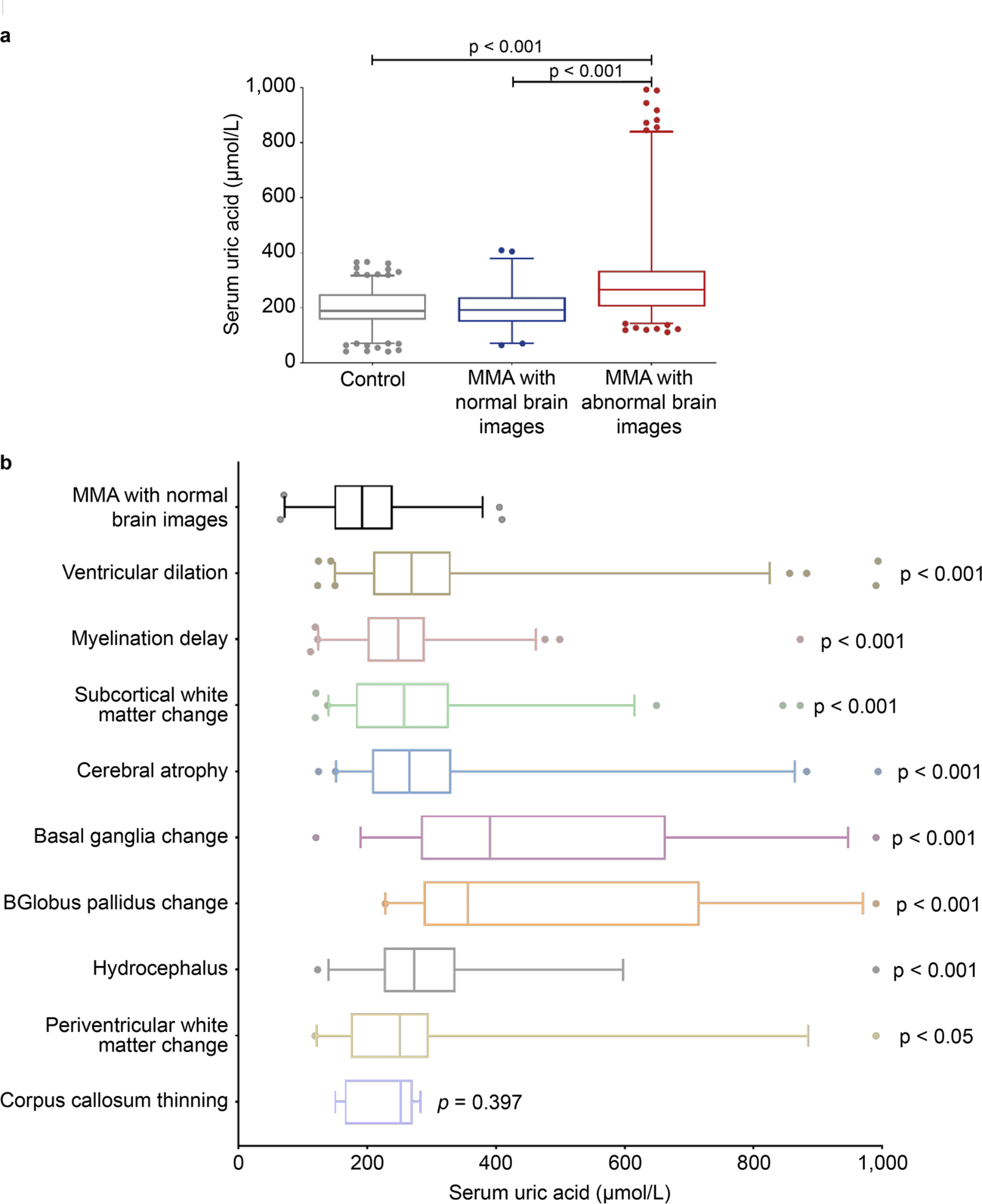
Fig. 3

Serum uric acid levels in each group. (a) Comparison of the serum uric acid levels among healthy controls, patients with MMA with normal brain images, and those with abnormal brain images. (b) Comparison of the levels of serum uric acid between the various types of abnormal brain imaging and normal brain imaging in MMA. The p-values derived from the Kruskal–Wallis test and Mann–Whitney U test analyses are indicated. MMA, methylmalonic acidemia.