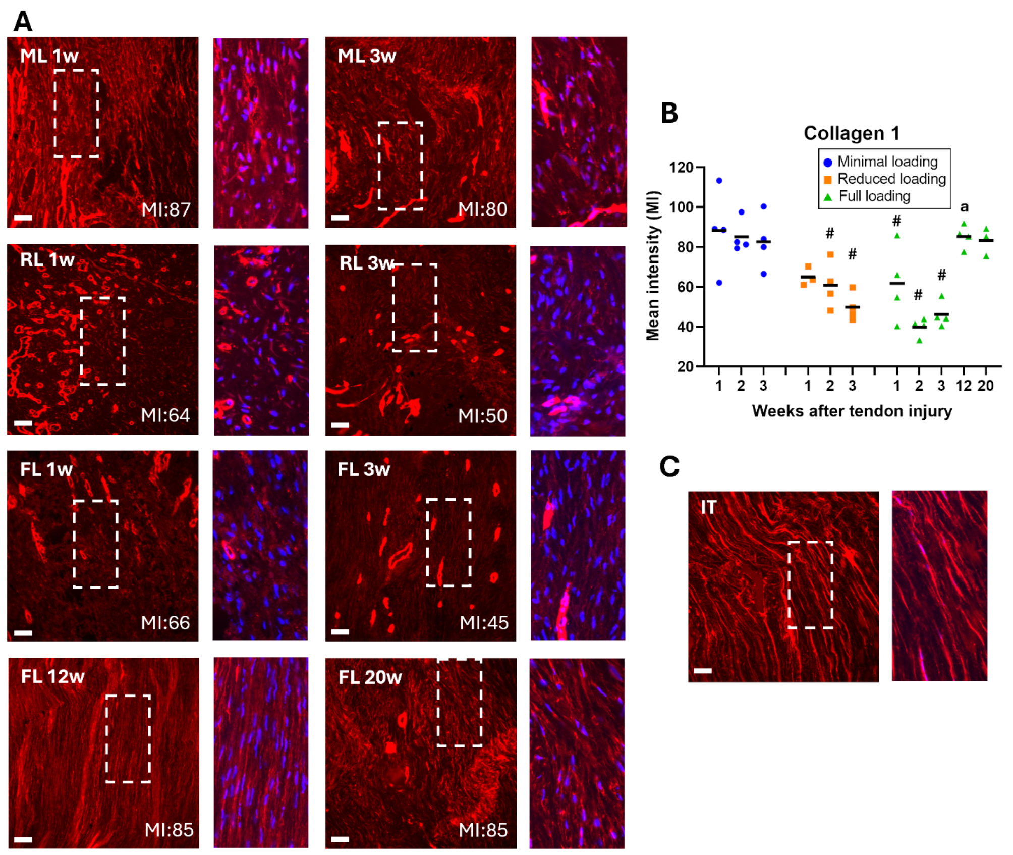
Fig. 3

Higher mean intensity for collagen 1 in unloaded tendons. (A) Immunofluorescent staining for collagen 1 (red) in healing Achilles tendons at different time points after tendon injury and exposed to different loading conditions (ML: minimal loading, RL: reduced loading, or FL: full loading). Images were taken in the middle of the tendon tissue. Magnification of the marked areas show staining of collagen 1 (red) and cell nucleus (blue). (B) Mean intensity (MI) of collagen 1 for all individual tendons (dots) and mean (black line) for each group. (C) Intact tendon (IT), shown as a reference. There was a significant effect of load levels during the early time-points and an effect of time between early and late healing. Scale bar 50 μm. # denotes a significant difference from minimal loading at the equivalent time point; and a denotes a significant difference by time compared to 3 weeks.