Figure 3

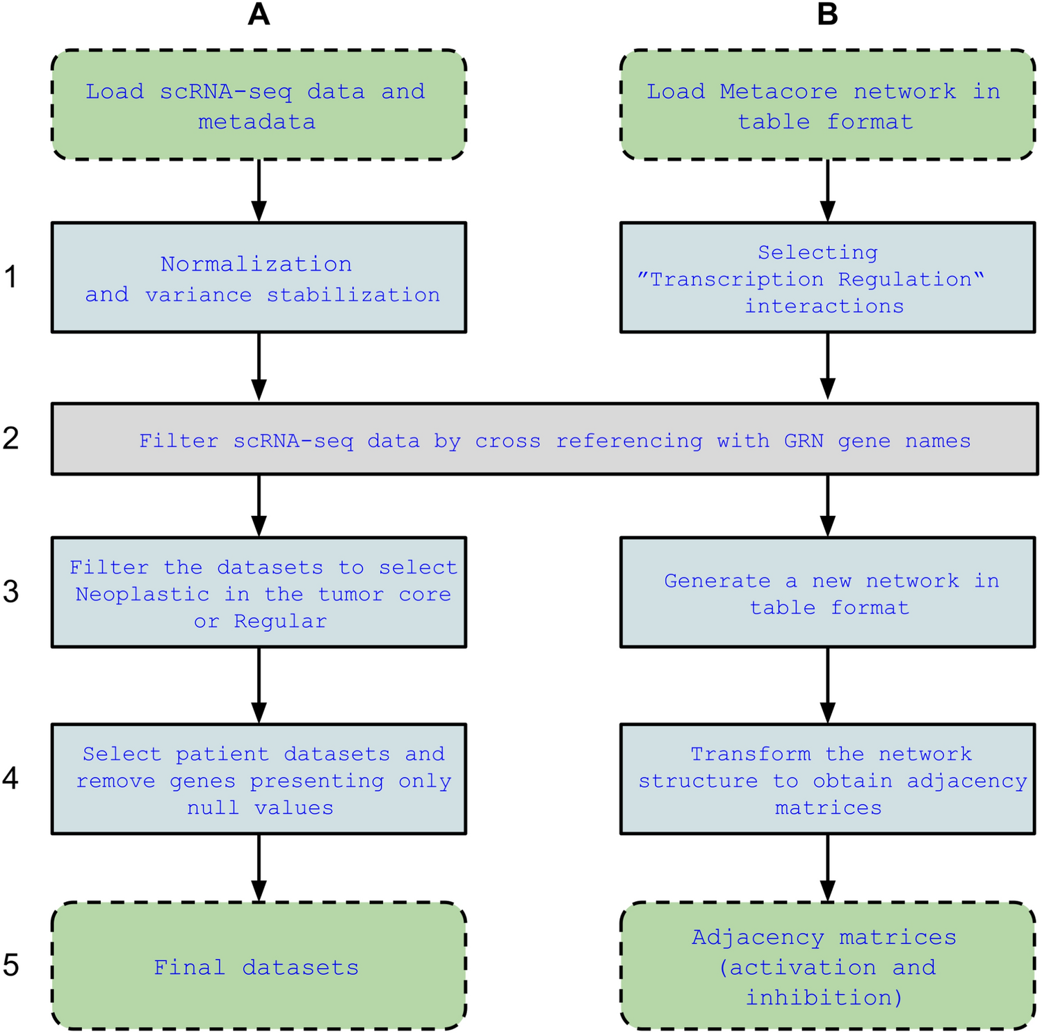
Diagram depicting each stage of the GRN construction and data preparation. Column A displays the steps regarding the scRNA-seq processing, which assembled the datasets for the investigation. Column B displays the steps regarding the GRN and its adjacency matrices construction. The datasets’ preparation and the GRN processing were implemented in the same code, with the resulting genes after selecting the “Transcription Regulation” mechanism being intersected with the scRNA-seq data so the new datasets presented the same genes as the GRN.