Fig. 2
From: Bidirectional effects of morphine on pancreatic cancer progression via the p38/JNK pathway

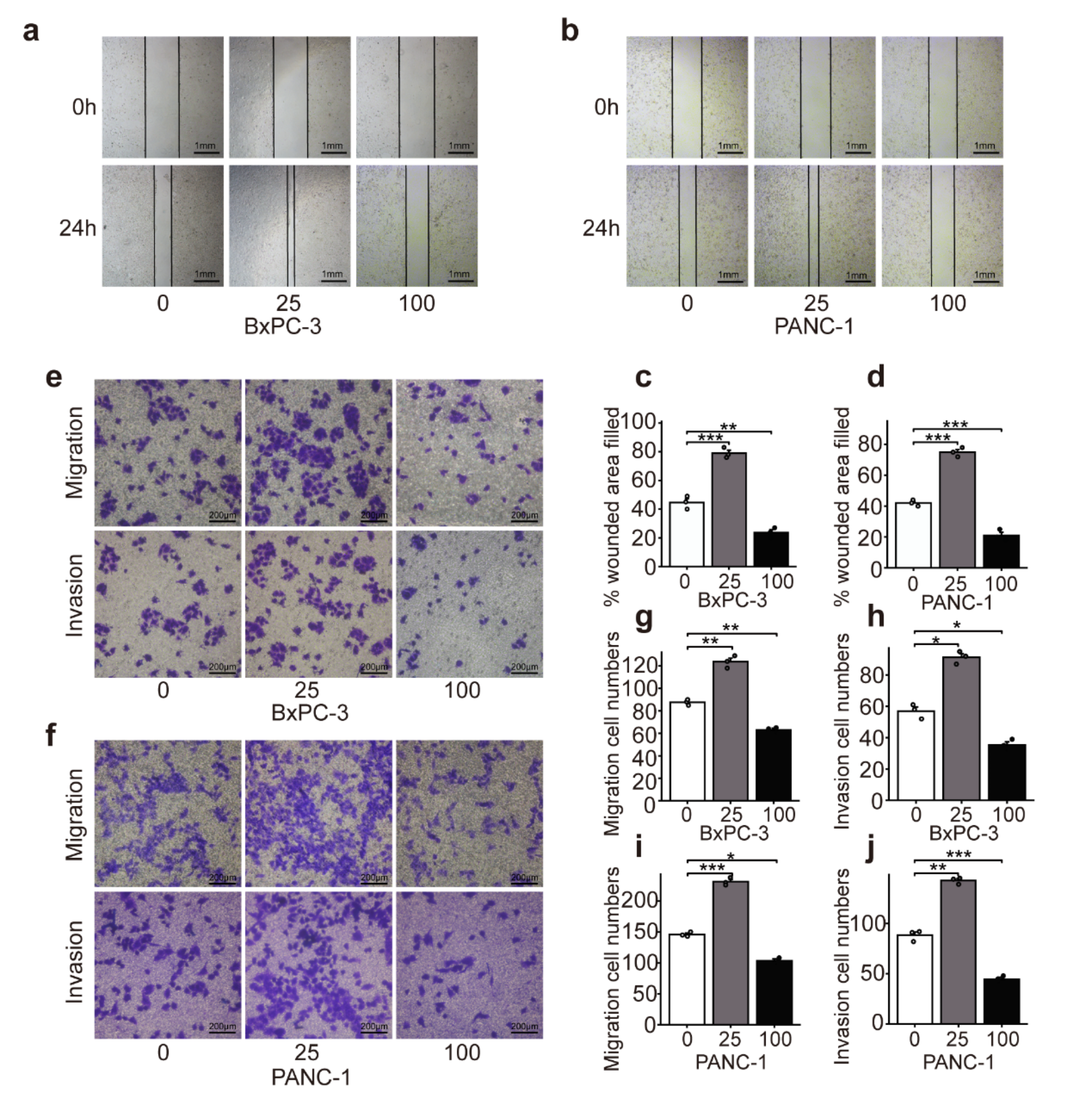
Morphine has a bidirectional effect on the invasion and migration of pancreatic cancer cells. (a–d) In the wound-healing assay, the healing rate of the scratches in the 25 µM group of both BxPC-3 and PANC-1 strains was significantly higher, while the healing rate of the scratches in the 100 µM group was noticeably lower compared to the control group. (e,f) In the transwell migration/invasion test, the number of migrated/invaded cells in the 25 µM group of both cell lines was significantly higher than that in the control group, whereas the 100 µM group showed a significant decrease compared to the control group. (g) Quantitative analysis of BxPC-3 migrating cell number in (e). (h) Quantitative analysis of BxPC-3 invasive cell number in (e). (i) Quantitative analysis of PANC-1 migrating cell number in (f). (j) Quantitative analysis of PANC-1 invasive cell number in (f). The figure compared all 25 µM groups to group 0 and all 100 µM groups to group 0. We analyzed three independent experiments, and all data were expressed as mean ± SD. *P < 0.05, **P < 0.01, ***P < 0.001.