Fig. 3

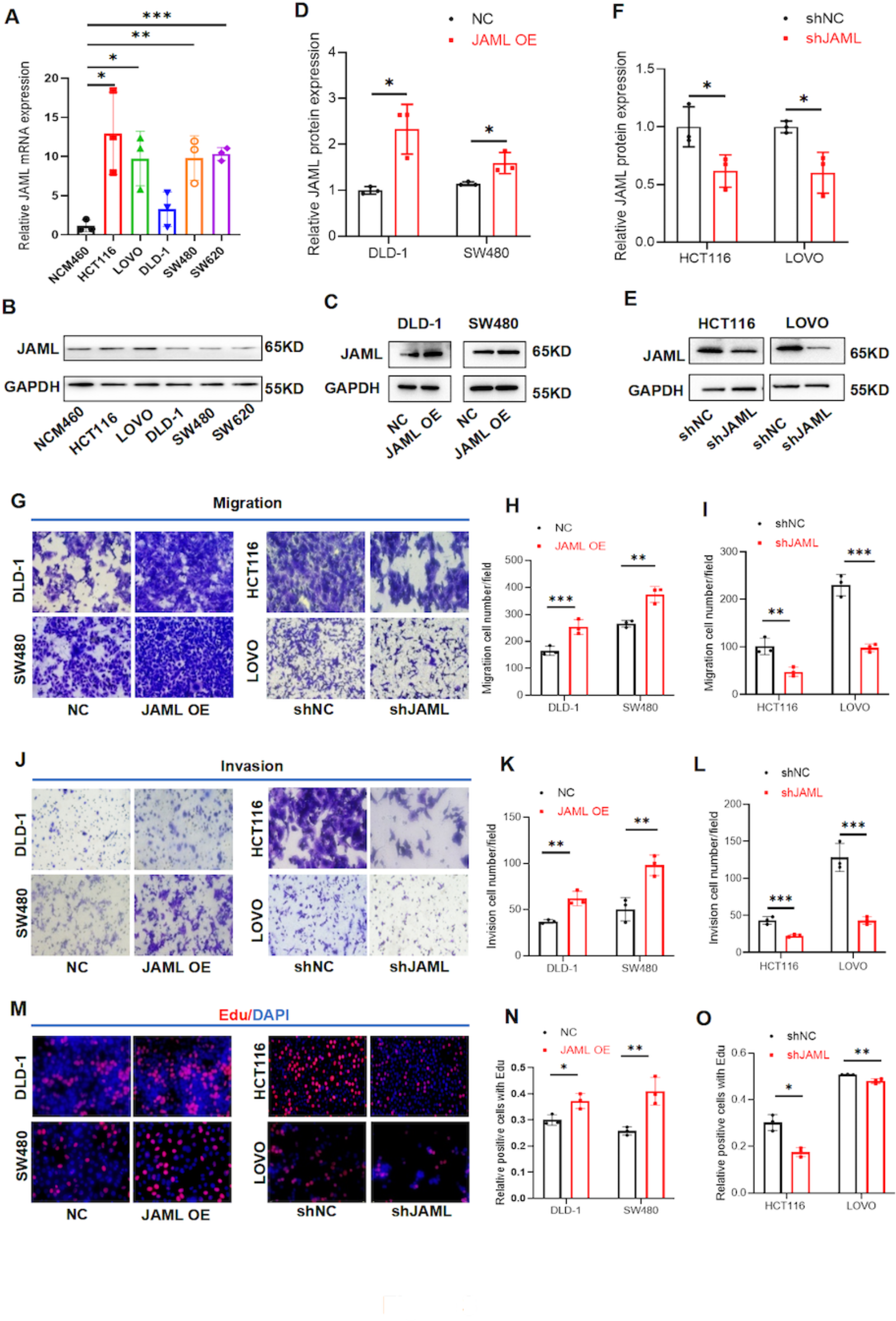
JAML promoted the proliferation, migration, and invasion of CRC cells in vitro. (A,B) The expression of JAML in CRC cell lines (HCT116, LOVO, DLD-1, SW480, and SW620) and colorectal epithelial cells (NCM460). (C,D) Western blot analysis showed that the expression of JAML in DLD-1 and SW480 cells was significantly upregulated after transfection of the JAML plasmid. (E,F) Lentivirus transfection (shJAML) was used to transfect HCT116 and LOVO cells to reduce JAML expression. These results showed that the knockdown of shJAML3 was most effective. (G–I) Transwell migration and invasion experiments showed that overexpression of JAML significantly increased the migration and invasion of DLD-1 and SW480 cells. (J–L) Transwell migration and invasion experiments showed that low expression of JAML decreased the migration and invasion ability of HCT116 and LOVO cells. (M–O) The results of the EdU proliferation assay showed that overexpression of JAML significantly increased the proliferation ability of DLD-1 and SW480 cellsand low expression of JAML decreased the proliferation ability of HCT116 and LOVO cells.