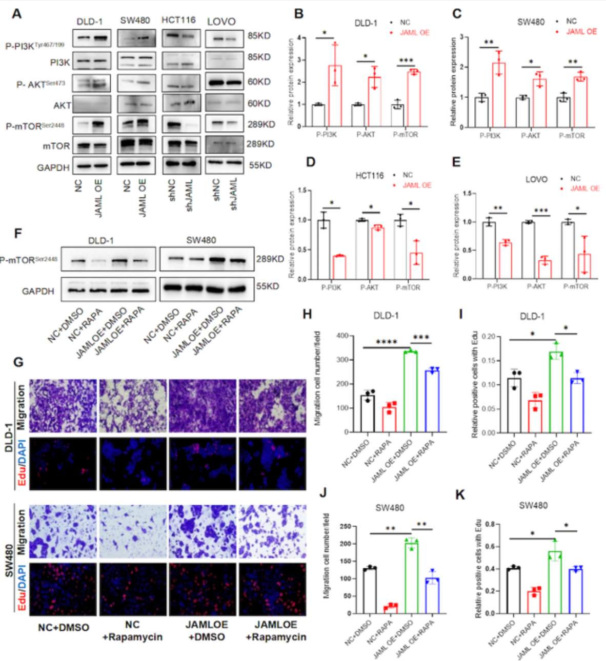
Fig. 4

JAML promoted the malignant biological behaviour of CRC cells by activating the PI3K-AKT-mTOR signalling pathway in vitro. (A–E) Western blotting results showing that after increasing JAML expression in DLD-1 and SW480 cells, the expression of P-PI3KTyr467/199, P-AKTSer473, and P-mTORSer2448 increased, whereas after reducing JAML expression in HCT116 and LOVO cells, the expression of P-PI3KTyr467/199, P-AKTSer473, and P-mTORSer2448 decreased. (F) P-mTORSer2448 expression increased after JAML overexpression in DLD-1 and SW480 cells, while P-mTORSer2448 upregulation by JAML overexpression was partially suppressed after rapamycin treatment. (G–K) The results of the Transwell migration assay and EDU proliferation assay showed that the migration and proliferation ability of cells increased after the overexpression of JAML in DLD-1 and SW480 cells, while the increase in migration and proliferation caused by the overexpression of JAML was partially inhibited by the addition of the mTOR inhibitor.