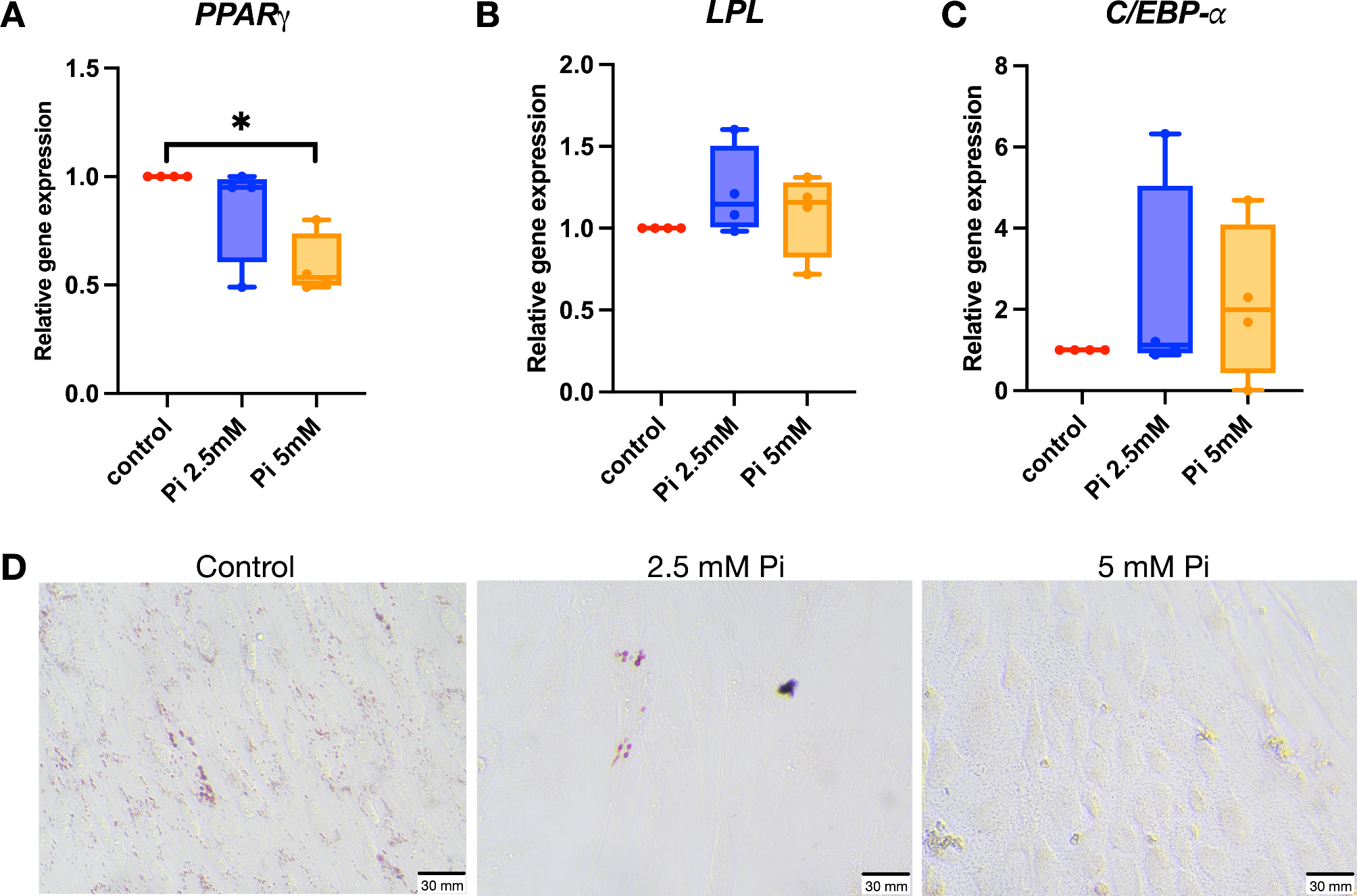
Fig. 3
From: Effects of inorganic phosphate on stem cells isolated from human exfoliated deciduous teeth

Inorganic phosphate attenuates adipocyte differentiation of SHEDs. Cells were treated with 2.5 and 5 mM Pi and maintained in adipogenic induction medium. PPAR-γ, C/EBP-α, and LPL mRNA expression levels were analyzed on day 8 using real-time polymerase chain reaction (A-C). The intracellular lipid accumulation was determined using Oil Red O staining at day 20 (D). *P < 0.05 compared to the control.