Fig. 4
From: Effects of inorganic phosphate on stem cells isolated from human exfoliated deciduous teeth

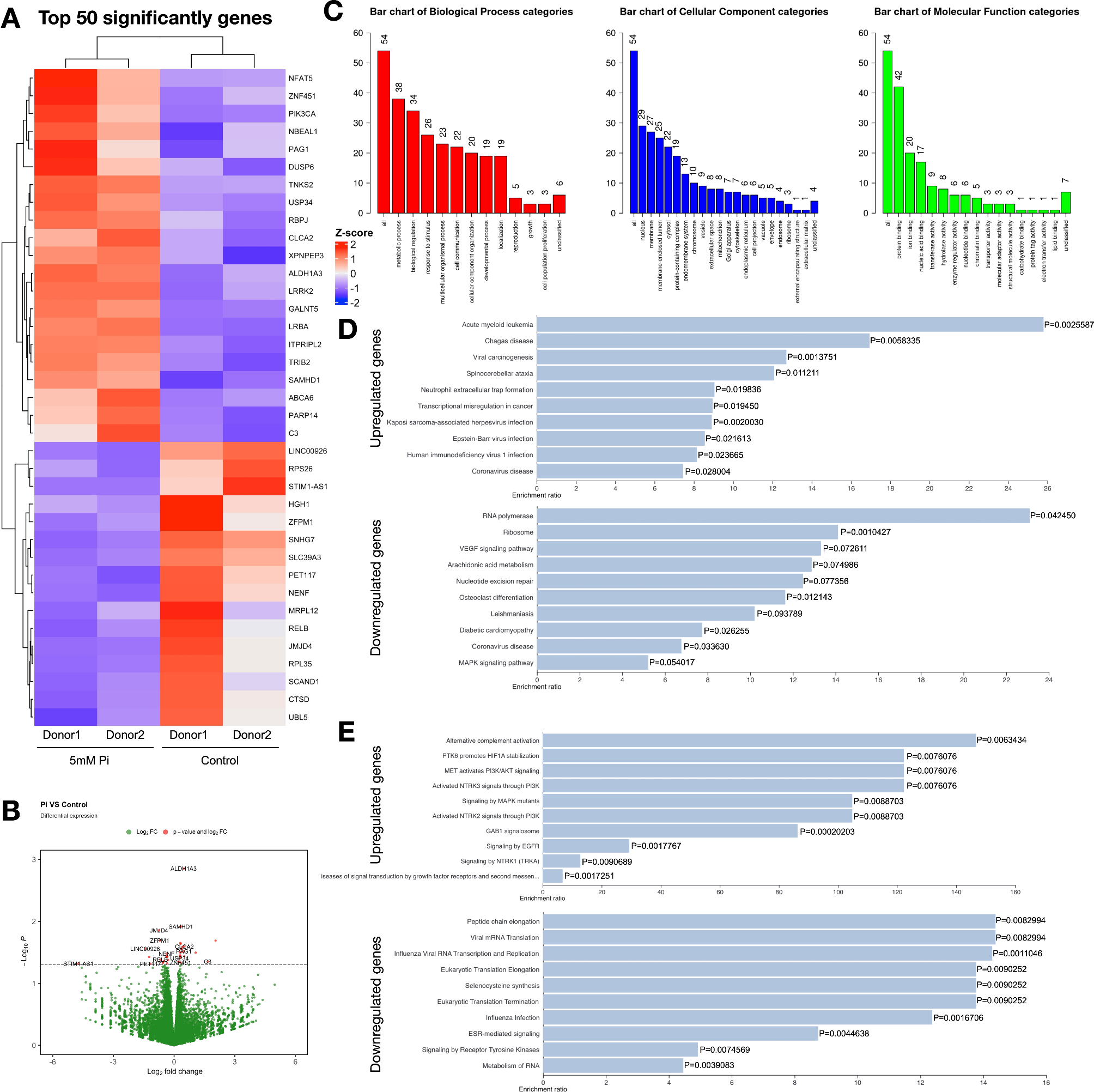
Transcriptomic profile of inorganic phosphate-treated SHEDs. Cells were treated with 5 mM Pi for 24 h. RNA was extracted and subjected to RNA sequencing analysis for differential gene expression. The top 50 significantly expressed genes were included in the heat map (A). The distribution of all significantly differential genes was shown in the volcano plot (B). Differentially expressed genes were investigated in GO term analysis (C). Functional and pathway enrichments were analyzed in KEGG (D) and Reactome pathway database (E). Control1 and Control2 as representatives for Control condition from 2 different donors, Pi1 and Pi2 as representatives for 5mM Pi treated conditions from 2 different donors, *P < 0.05 compared to the control.