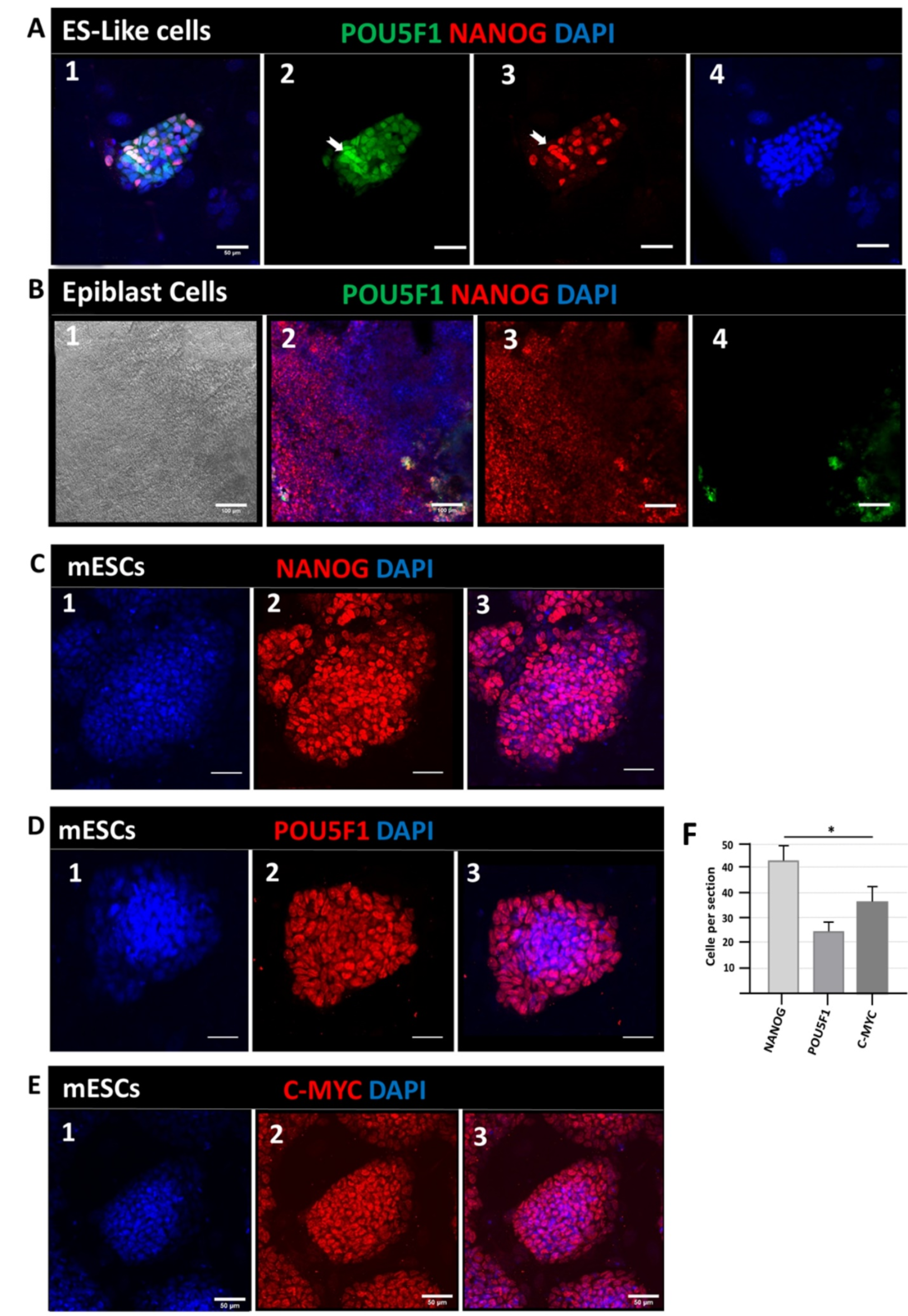
Fig. 1

Immunocytochemical analysis of NANOG, POU5F1, and C-MYC expression patterns in ES-like cells (A), Epiblast cells (B), and embryonic stem cells (C–E). A (1) Representation of the merged images (2) Green fluorescence shows POU5F1 which has a high expression level in ES-like cells; (3) Red fluorescence shows the NANOG expression pattern, which has a high and the same expression pattern as POU5F1, and also has both cytoplasmic and nuclear expression; (4) Blue for 4’, 6-diamidino-2-phenylindole (DAPI) was used to stain cell nuclear. B (1) Bright-field image represents the morphology of the epiblast cells population; (2) Representation of the merged images with DAPI; (3) Red fluorescence shows NANOG expression; (4) Green fluorescence shows POU5F1 expression in Epiblast cells, which is lower than NANOG expression, but both show reduced expression in epiblast cells compared to ES-like cells and ESCs. C (1) Blue DAPI (non-specific core staining); (2) Red fluorescence shows the high expression of NANOG in the ESCs, which displayed nuclear and cytoplasmic staining; (3) Representation of the merged image with DAPI. D (1) Blue DAPI (non-specific core staining); (2) POU5F1 expression in ESCs (3) merged image with DAPI. E (1) Blue DAPI (non-specific core staining); (2) C-MYC expression in ESCs; and (3) merge image with blue DAPI (scale bar: 50 μm). The number of NANOG+, POU5F1+, and C-MYC+ cells per section p ≤ 0.05.