Fig. 5
From: Proteomic analysis of CD29+ Müller cells reveals metabolic reprogramming in rabbit myopia model

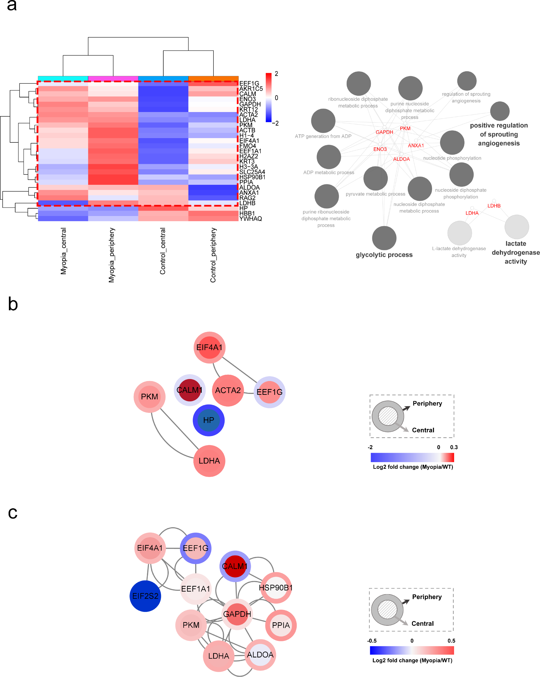
Proteomics analysis of CD29+ Müller cells in the myopic retina of rabbits. (a) Heatmap depicting unsupervised hierarchical clustering of protein expression profiles in CD29+ Müller cells, highlighting significant differences between the myopic and control groups. The analysis includes a Gene Ontology biological process breakdown using ClueGO to identify key signaling pathways. (b) Protein-protein interaction (PPI) network constructed using differentially expressed proteins (p-value < 0.5), illustrating the interactions and potential regulatory mechanisms differentially regulated in the myopic retina. (c) Comprehensive protein-protein interaction (PPI) network incorporating proteins universally expressed in CD29+ Müller cells across both the central and peripheral regions of the retina.