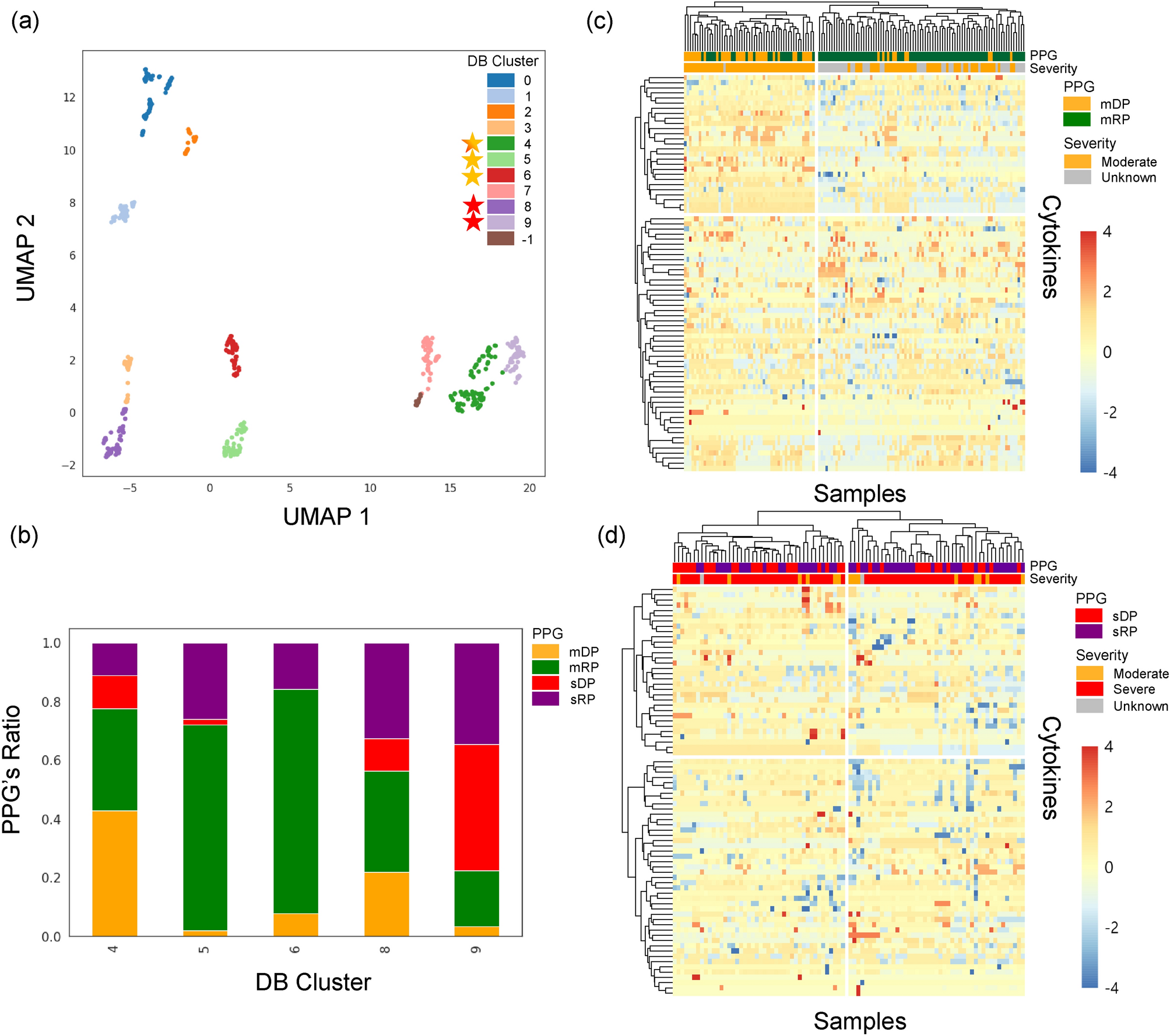
Fig. 6

UMAP embeddings and clustermaps of the cytokines SHAP values. (a) The UMAP of all samples colored by DB clusters. Yellow stars mark clusters selected for mDP vs. mRP comparison, red stars for sDP vs. sRP comparison, and star-shaped markers with both colors indicate clusters used in both comparisons. (b) The stack bar plot showing the composition of selected DB cluster in terms of PPGs and severity categories. (c) The clustermap of the moderate PPGs (mDP and mRP) showing a clear distinction between the two groups based on cytokine SHAP values. (d) The clustermap of the severe PPGs (sDP and sRP) depicting a clear pattern between the two groups based on cytokine SHAP values.