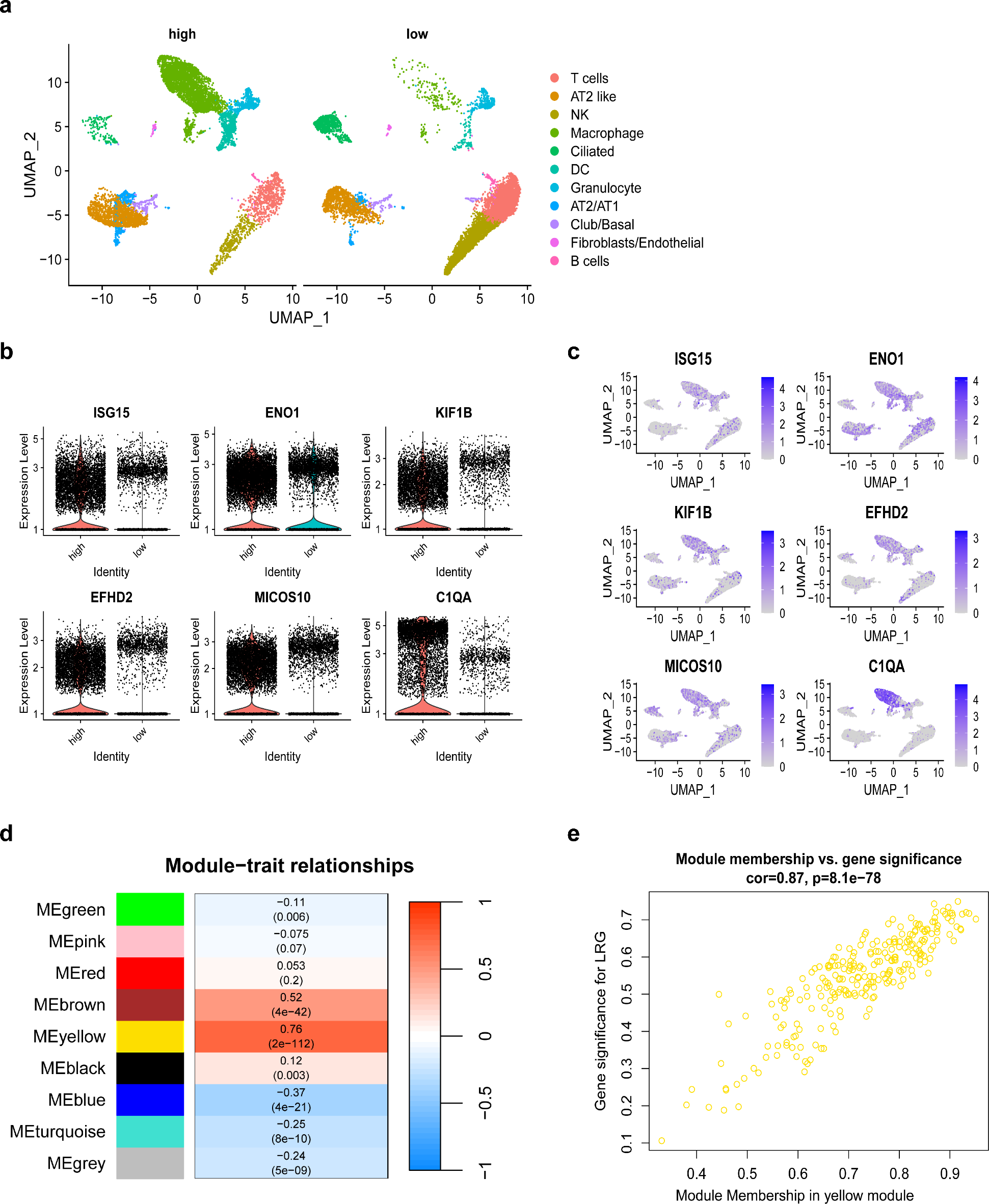
Fig. 2

Identification of ADCD-Related Module Genes. (a) Cells are divided into high ADCD group and low ADCD group. (b) Violin plots of the top six ADCD-related DEGs identified at the single-cell sequence level. (c) UMAP plots of the top six ADCD-related DEGs identified at the single-cell sequence level. (d) Module-trait heatmap showing that the MEblue module is closely related to ADCD traits. (e) Scatter plot showing the relationship between gene significance (GS) and module membership (MM) in the yellow module.