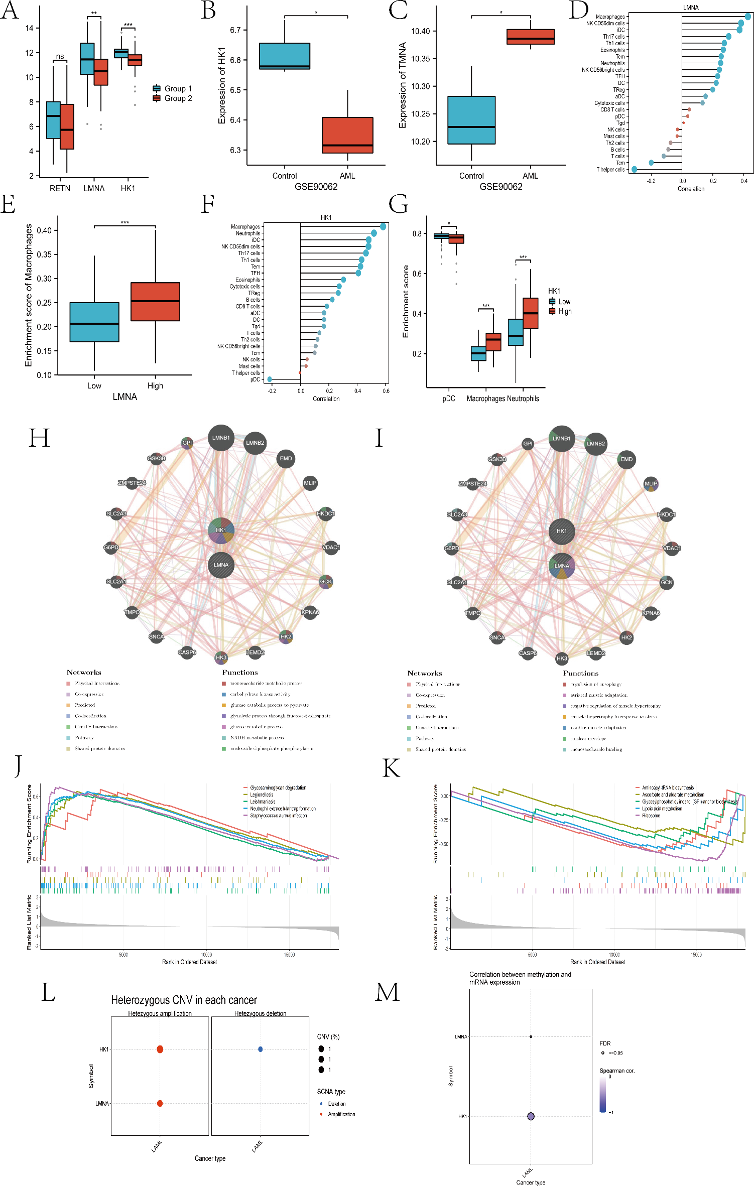
Fig. 6

Hub genes determination and analysis of relevant mechanisms. (A) Lactate metabolism-associated genes that were differentially expressed in both the AML- and LMAG-based subtypes were considered hub genes. (B,C) Validation of the hub genes in GSE90062. (D) Correlation between infiltrating immune cells and the expression of LMNA. (E) Infiltration of macrophages in the high and low LMNA expression groups. (F) Correlation between infiltrating immune cells and the expression of HK1. (G) Infiltration of macrophages, neutrophils and pDCs in the high and low HK1 expression groups. (H,I) Biological processes associated with LMNA, HK1 and their related genes. (J) GSEA results for the AML patients in the high LMNA expression group. (K) GSEA results for the low HK1 expression group in AML. (L) Copy number variation results for LMNA and HK1. (M) Methylation analysis of LMNA and HK1.