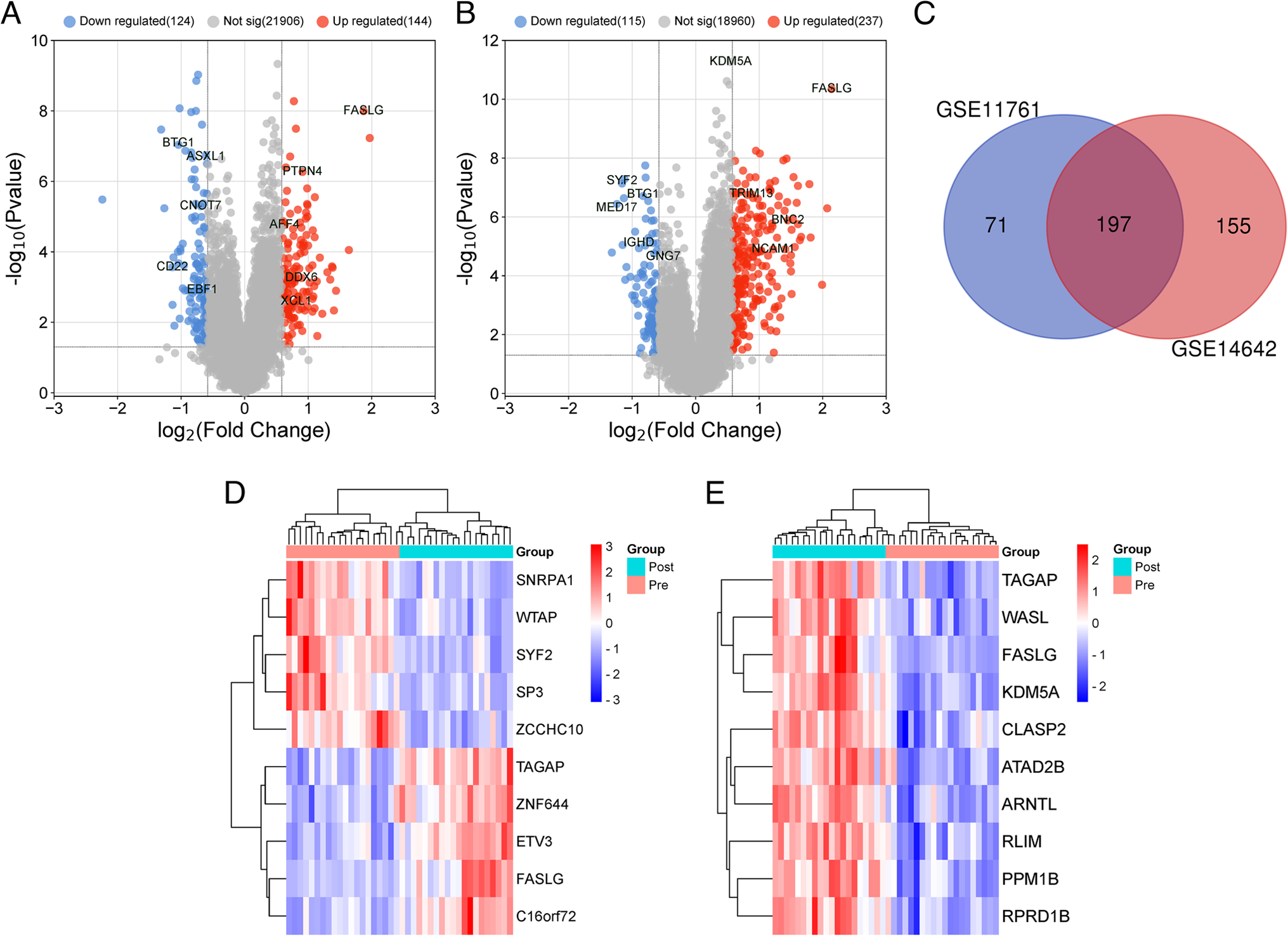
Figure 2

DEGs expression map and venn diagram. (A) volcano plot showing DEGs expression of GSE11761 dataset. (B) volcano plot showing DEGs expression of GSE14642 dataset. Up-regulated and down-regulated DEGs are highlighted in red and blue, respectively. threshold: |logFC| >0.585 and P < 0.05. (C) venn diagram of shared 197 DEGs between GSE11761 and GSE14642 by comparing the PBMC before and after exercise. (D) Heatmap of top 10 DEGs of GSE11761. (E) Heatmap of top 10 DEGs of GSE14642.The color of red to blue indicates up-regulation to down-regulation.