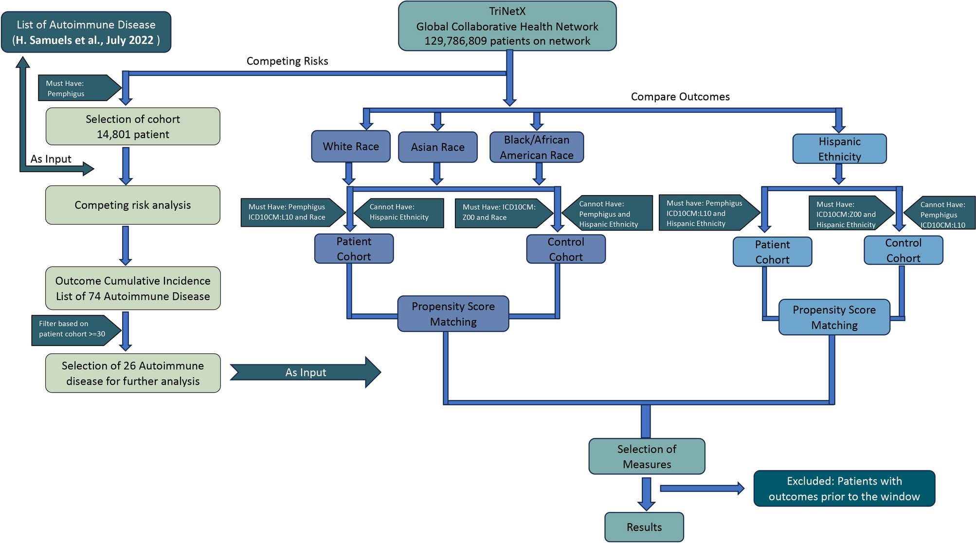
Fig. 1

Flowchart for the study design. On the left hand the preliminary competing risks study, in which we systemically identify a comprehensive overview of autoimmune diseases with high prevalence in the studied pemphigus group. On the right hand side the compare outcomes study, in which we then compare these prevalences to a control group to measure actual comorbidity.