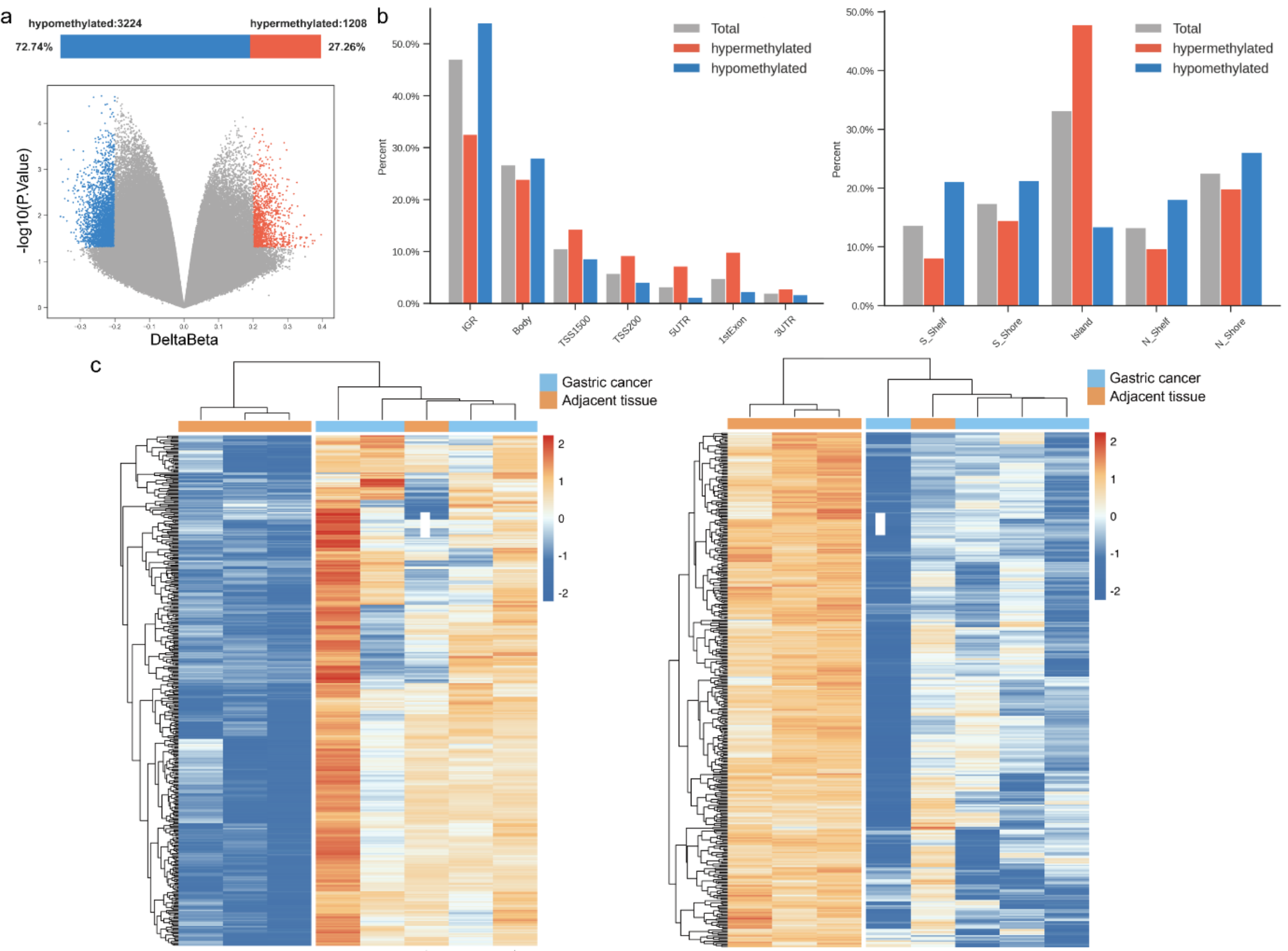
Fig. 2

Differentially methylated probes (DMPs) in gastric cancer. (a) Volcano plot of DMPs containing 3224 hypomethylated and 1208 hypermethylated DMPs. Percentages of hypermethylated and hypomethylated DMPs are shown at the top. (b) The distribution of hypermethylated and hypomethylated DMPs in gene regions and bar charts show the DMPs in different genomic regions. (c) Heatmap cluster analysis of hypermethylated (left panel) and hypomethylated (right panel) DMPs, respectively. Each row indicates an individual DMP, and each column represents a color-coded sample. The unscaled DNA methylation levels are shown on a heat map from the unmethylated state (blue color) to the methylated state (red color).