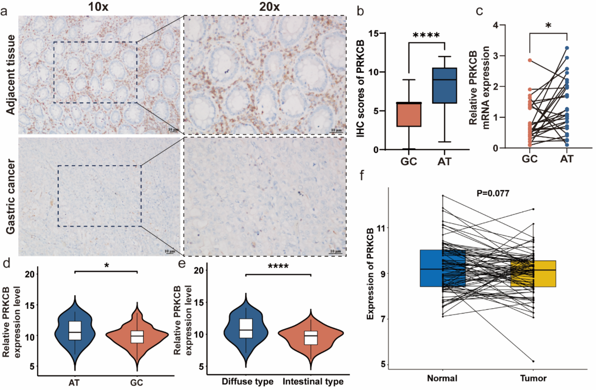
Fig. 5

Expression of PRKCB between gastric cancer and adjacent tissue. (a) Representative images depicting immunostaining for PRKCB in paired tumor-adjacent tissues (scale bars, 10 μm). (b) The immunohistochemistry analysis score of PRKCB (n = 50) is given. P-values are shown between the indicated groups, determined by a two-sided paired Student’s t-test. ****P < 0.0001. (c) The PRKCB mRNA expression level of paired tumor-adjacent tissues (n = 27). P-values are shown between the indicated groups, determined by a two-sided paired Student’s t-test. *P < 0.05. (d) The relative PRKCB expression level of adjacent tissue-gastric cancer group and (e) diffuse type-intestinal type group from TCGA database. *P < 0.05, ****P < 0.0001. (f) The relative PRKCB expression level of adjacent tissue-gastric cancer group from the GEO dataset (GSE122401). IHC immunohistochemistry, GC gastric cancer, AT adjacent tissue.