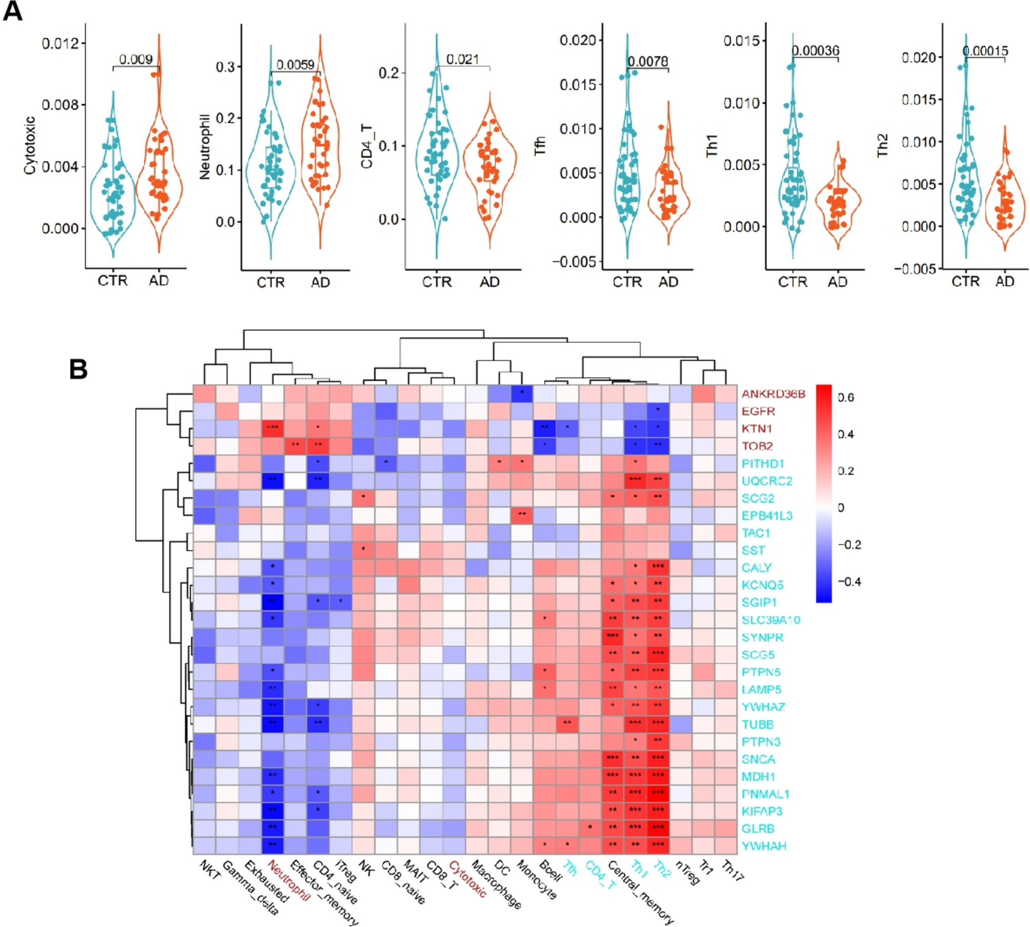
Fig. 3
From: Identification of novel risk genes for Alzheimer’s disease by integrating genetics from hippocampus

The proportion of immune cells in the subjects’ hippocampus evaluated by immuCellAI. (A) Comparison of several immune cells between AD patients and CTR. (B) Pearson’s correlation between the 24 immune cells and the 27 overlapped DEGs.