Fig. 4
From: Identification of novel risk genes for Alzheimer’s disease by integrating genetics from hippocampus

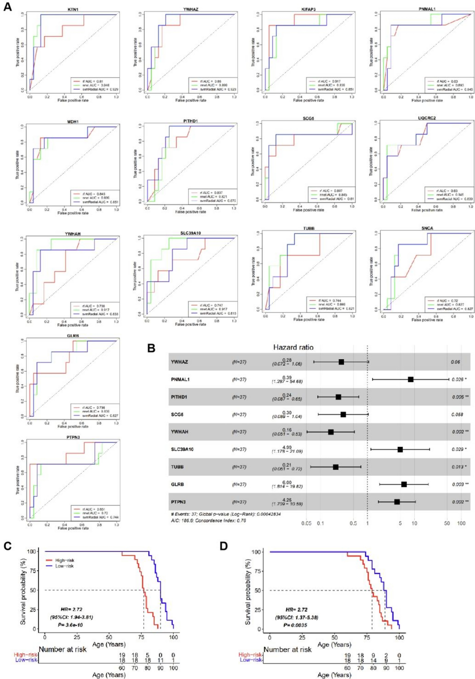
Classification model and Cox regression model constructed by the characteristic genes. (A) Fourteen classifiers featured by genes KTN1, YWHAZ, KIFAP3, PNMAL1, MDH1, PITHD1, SCG5, UQCRC2, YWHAH, SLC39A10, TUBB, SNCA, GLRB, and PTPN3, respectively. Three machine learning algorithms were used, including random forest(rf), neural network (nnet), and support vector machines with radial basis function kernel (svmRadial). (B) Forest plot of the Cox regression model constructed by nine feature genes. (C) Kaplan–Meier survival curve fitted by nine feature genes. (D) Kaplan–Meier survival curve fitted by six immune cells, including cytotoxic, neutrophil, CD4 T, Tfh, Th1, Th2.