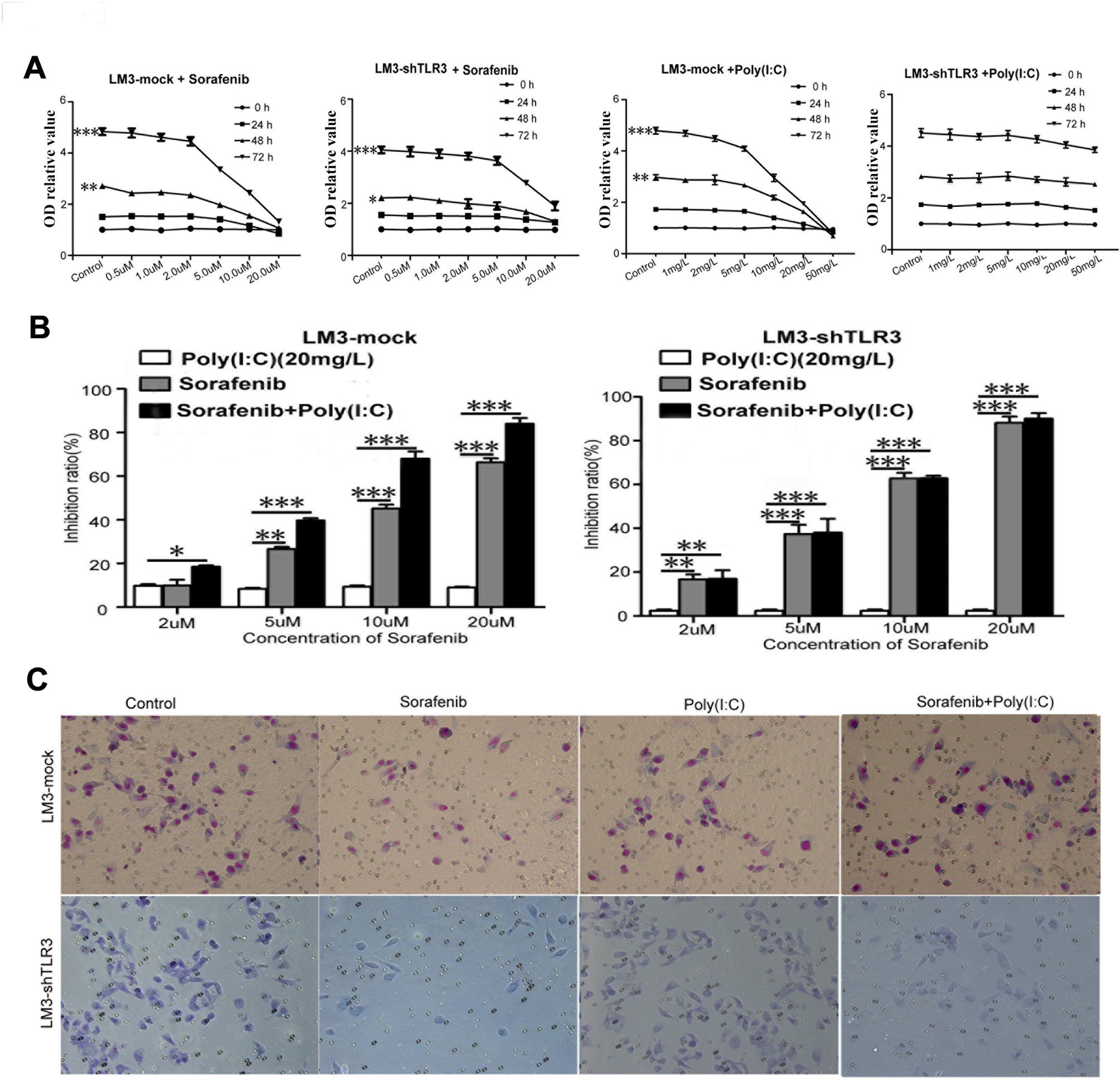
Fig. 1

Poly(I: C) increased the inhibitory effect of sorafenib on liver cancer cellsin vitro. (A) Sorafenib inhibited the proliferation of LM3-Mock and LM3-shTLR3 cells in a dose-dependent manner. LM3-Mock and LM3-shTLR3 cells were treated with sorafenib alone or in combination with different concentrations of poly(I: C). We used OD relative value to represent cytotoxic effect, as follows: OD relative value = Cell OD value/0 h OD value of control group.The data from three experiments are presented as means ± SDs. (B) The combination of sorafenib and poly(I: C)(20 mg/L)synergistically inhibited the growth of LM3-Mock cells but not LM3-shTLR3 cells. (C)Sorafenib significantly limited the invasion of LM3-Mock and LM3-shTLR3 cells at a concentration of 10 µM, as measured by a transwell assay. These representative photos were taken 6 h after treatment.