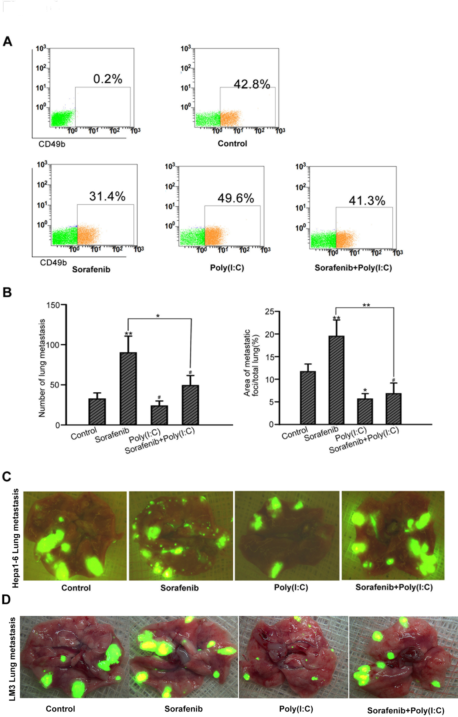
Fig. 4

Poly(I: C) reduced lung metastasis in sorafenib-pretreated nude mice. (A) Poly(I: C) enhances sorafenib-induced inhibition of NK cells in mice. The percentage of CD49b+ NK cells in the peripheral blood of nude mice was measured by flow cytometry. The data from five mice are presented as means± SDs. (B) Poly(I: C) enhances the sorafenib-mediated inhibition of NK cells in mice. The number and area of lung metastases in different groups are shown. (C) Representative images of GFP+ lung metastases taken by fluorescence microscopy (#P > 0.05; *P < 0.05; **P < 0.01; ***P < 0.001).