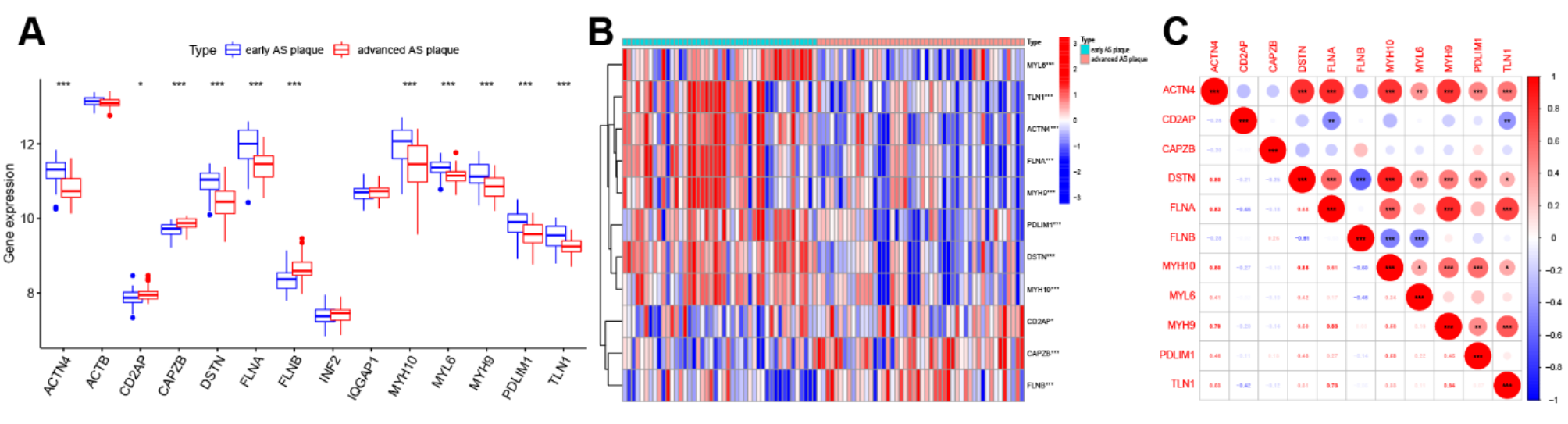
Fig. 2

Disulfidptosis-related DEGs between patients with early atherosclerotic plaques and patients with advanced atherosclerotic plaques in GSE28829 and GSE43292 databases. (A) Differential expression analysis of the 14 disulfidptosis-related genes. (B) Heatmap of 11 disulfidptosis-related DEGs. (C) The correlation among the 11 disulfidptosis-related DEGs.