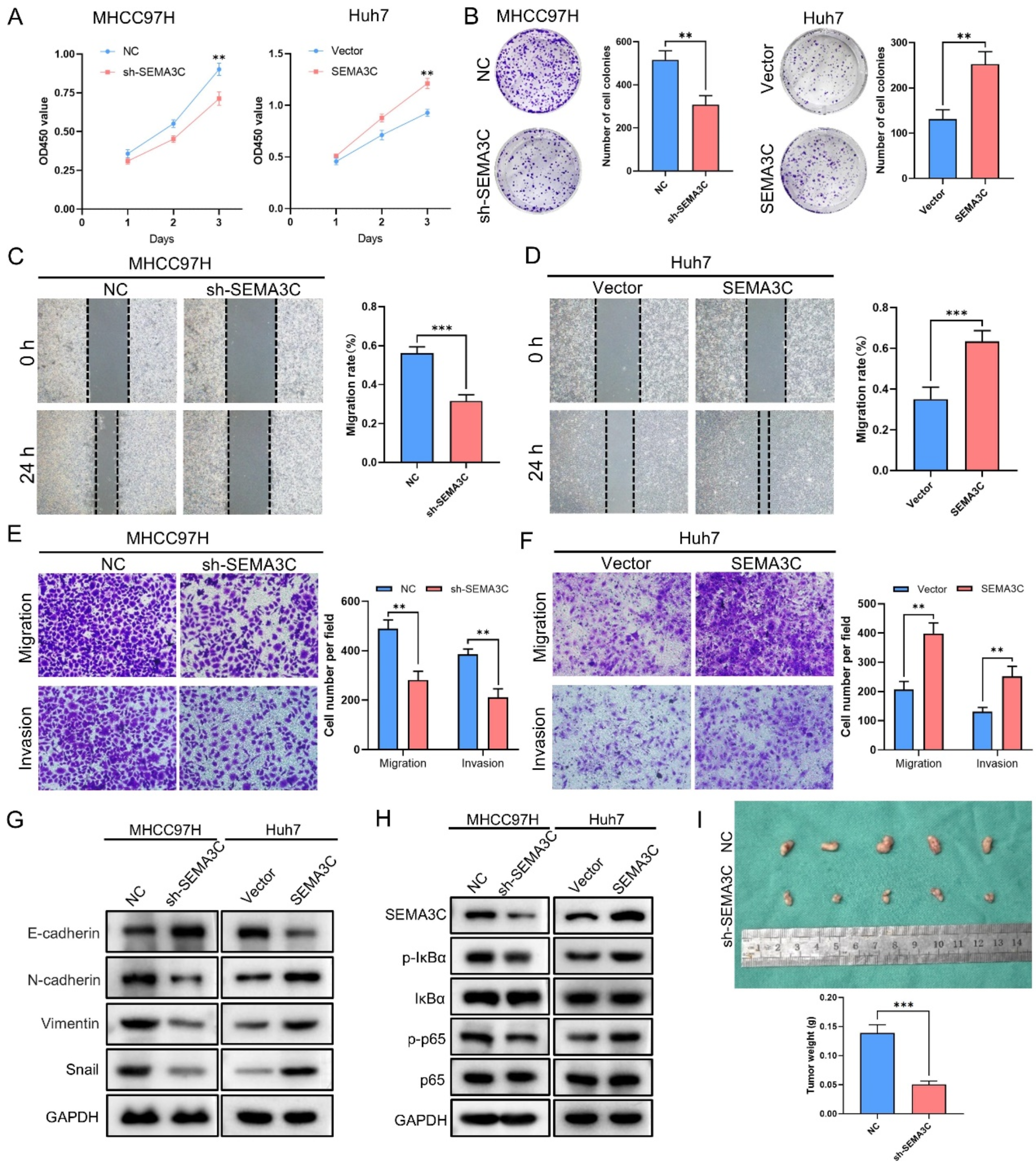
Fig. 10

SEMA3C may affect HCC cell migration and invasion by regulating the NF-κB/EMT Signaling Pathway. (A) Determination of cell proliferation capacity by CCK-8 assay. (B) Effect of SEMA3C on HCC cells colony formation. (C,D) The migratory activity of cells after knockdown or overexpression of SEMA3C was detected by the wound healing assay. Original magnification, 100×. (E,F) Migration and invasive activity of cells after knockdown or overexpression of SEMA3C by transwell assays. Original magnification, 200×. (G) The protein levels of E-cadherin, N-cadherin, Vimentin and Snail in the NC group, sh-SEMA3C group, Vector group, and SEMA3C group. (H) The protein levels of SEMA3C, p-IκBα, IκBα, p-p65 and p65 in the NC group, sh-SEMA3C group, Vector group, and SEMA3C group. (I) Images of tumor nodules in subcutaneous xenograft models of different groups of nude mice and statistical analysis of total weight of tumor nodules. **P < 0.01, ***P < 0.001.