Fig. 8
From: Internet of things (IoT) for safety and efficiency in construction building site operations

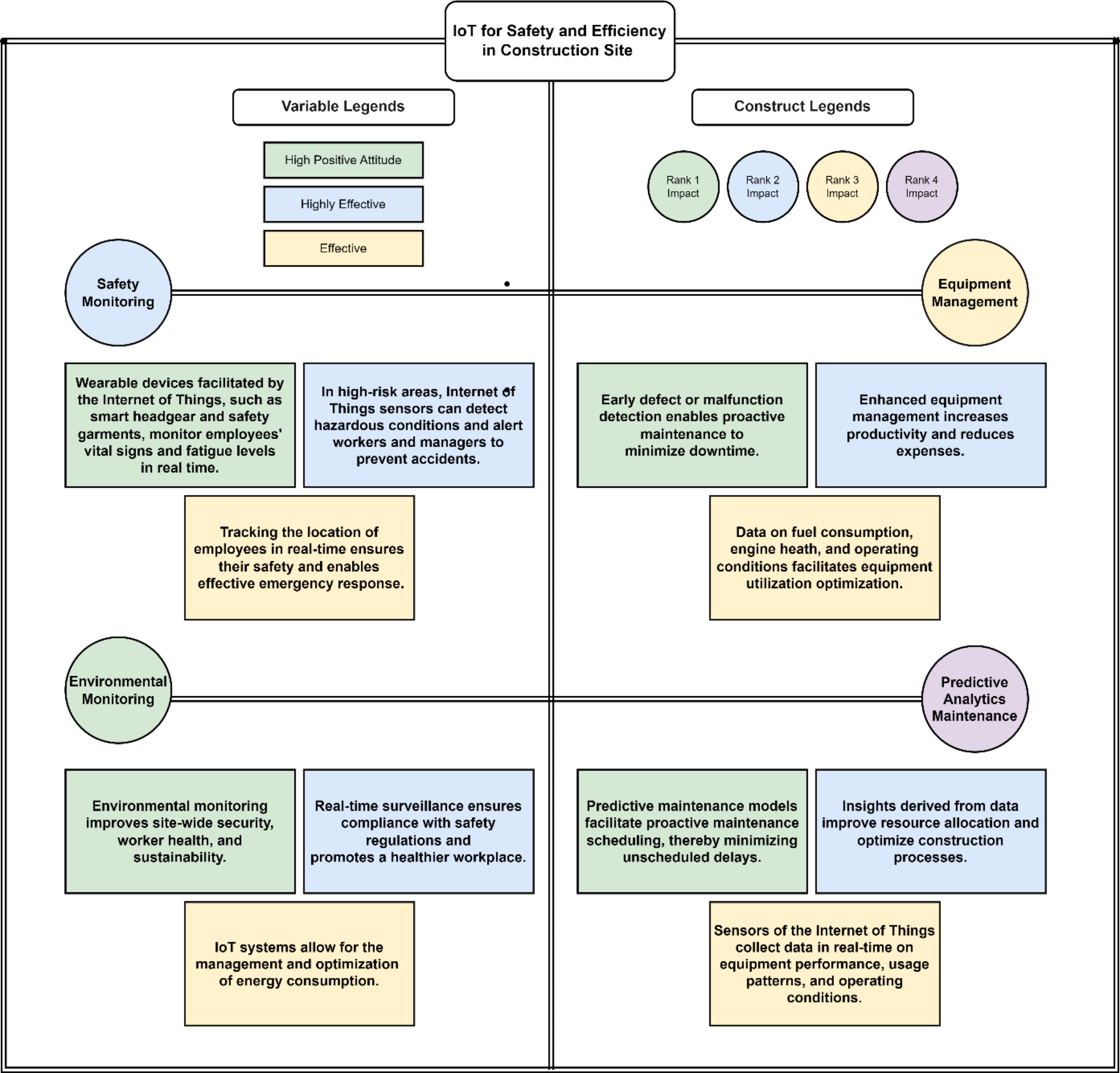
Framework for IoT considering safety and efficiency of construction operations.
From: Internet of things (IoT) for safety and efficiency in construction building site operations

Framework for IoT considering safety and efficiency of construction operations.