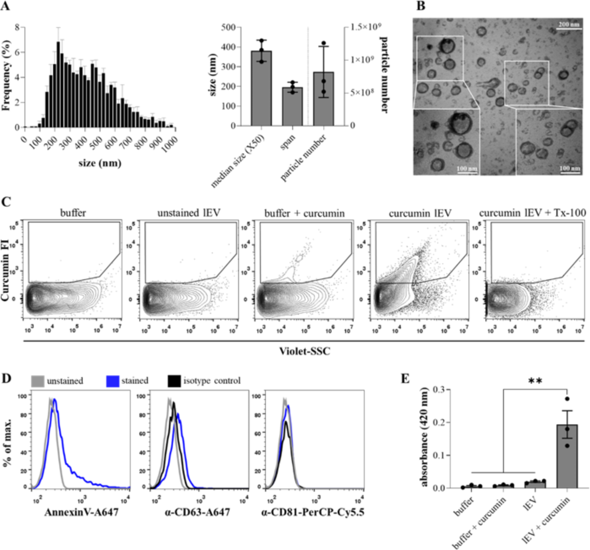
Fig. 1

Characterization of curcumin-loaded lEVs. The size distribution and particle concentration of curcumin-loaded lEVs was analyzed by nanoparticle tracking analysis (NTA) (A) and their morphology by transmission electron microscopy (TEM) (B). To investigate the association of curcumin with vesicles, curcumin-loaded lEVs were detected by flow cytometry-based on the intrinsic fluorescence of curcumin (C). Furthermore, the presence of lEVs was determined by analysis of EV marker (phosphatidylserine, CD63, CD81) expression (D). The absorbance (at 420 nm) of curcumin-labelled lEVs was also determined by UV-VIS spectrophotometry (E). Values are reported as mean ± SEM p value is calculated by ordinary one-way ANOVA with Tukey multiple comparisons test. **p < 0.01, FI: fluorescence intensity, SSC: side scatter, lEV: large-sized extracellular vesicle.