Fig. 4
From: Development of an efficient NUPR1 inhibitor with anticancer activity

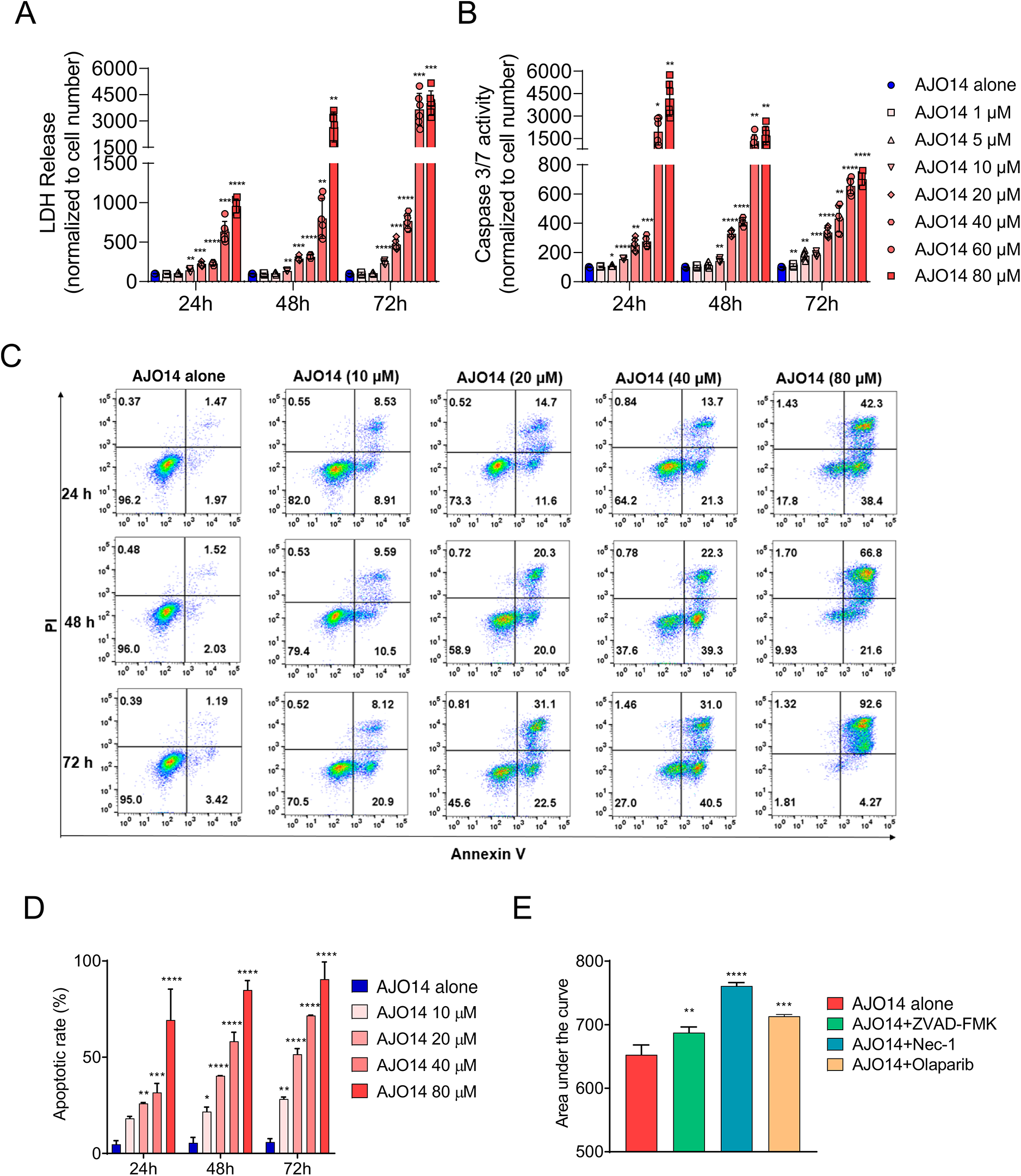
AJO14 induced cancer cell death by necroptosis, apoptosis, and parthanatos. (A) LDH release and (B) caspase 3/7 activity measured on MIA PaCa-2 cells treated with increasing concentrations of AJO14 for 24, 48 and 72 h. *p < 0.05, **p < 0.01, ***p < 0.001, ****p < 0.0001 (2-way ANOVA, Dunnett’s test) (n = 3). (C) Flow cytometry analysis of annexin/PI staining following 24, 48 and 72 h of treatment with AJO14. A representative experiment of the dot plot profile of cells is shown (n = 3). (D) Apoptotic rate, as the sum of the early apoptotic proportion and the late apoptotic/necrotic proportion were calculated *p < 0.05, **p < 0.01, ***p < 0.001, ****p < 0.0001 (2-way ANOVA, Dunnett’s test). (E) Viability upon a 24 h period of treatment with increasing concentrations of AJO14 in MIA PaCa-2 cells in the presence or absence of Z-VAD-FMK (20 µM), Nec-1 (40 µM), or Olaparib (25 μM). **p < 0.01, ***p < 0.001, ****p < 0.0001 (1-way ANOVA, Dunnett’s test) (n = 3).