Fig. 6
From: Development of an efficient NUPR1 inhibitor with anticancer activity

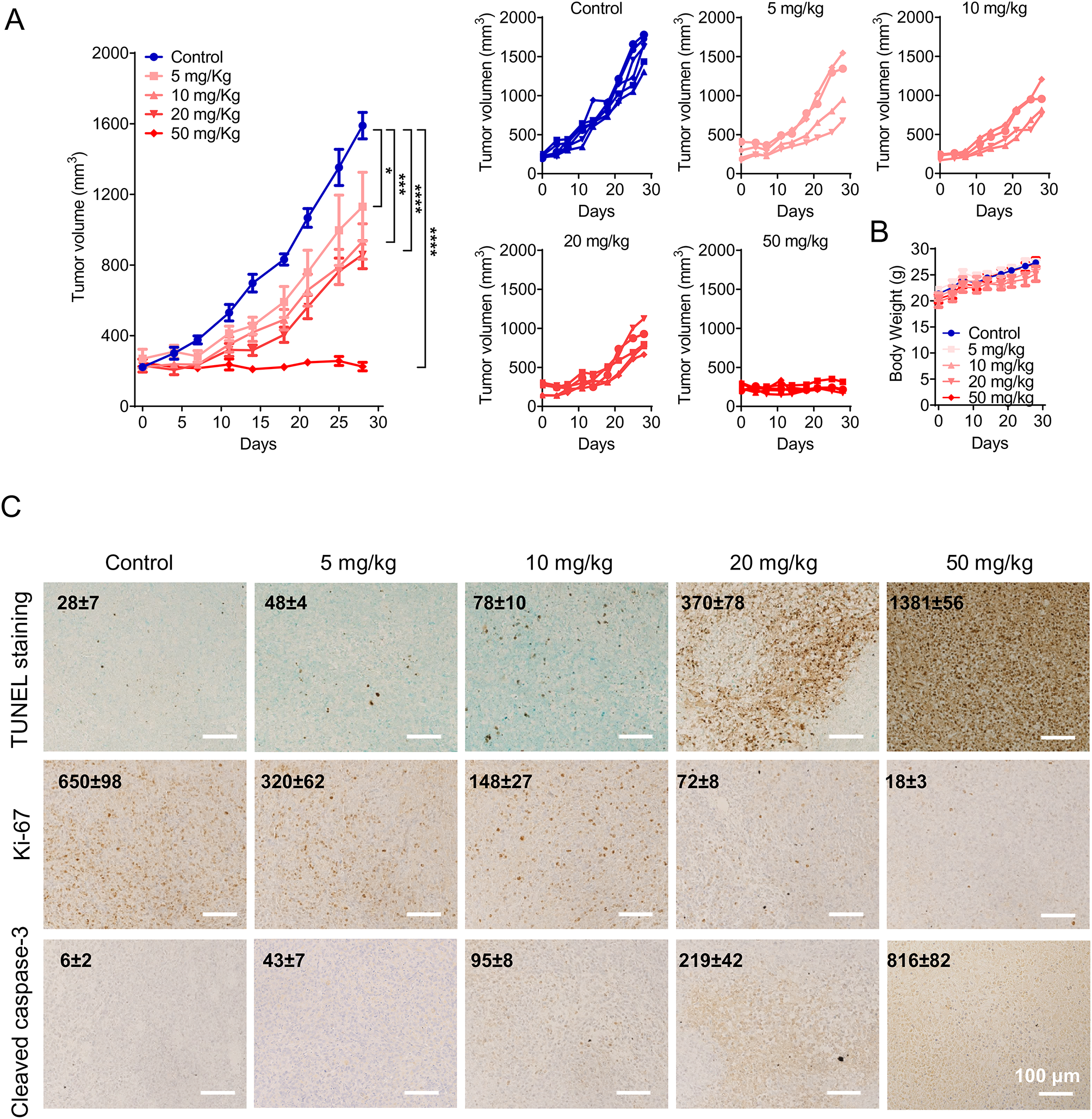
Antitumoral effect induced by AJO14 treatment in vivo. Results on Crl:NU(Ico)-Foxn1nu mice bearing pancreatic cancer MIA PaCa-2 cell lines xenograft treated daily with the vehicle or 5, 10, 20 or 50 mg/kg AJO14 via intraperitoneal injection (n = 5). (A) Tumor volume and (B) mice body weight were measured twice per week. *p < 0.05, ***p < 0.001, ****p < 0.0001 (1-way ANOVA, Dunnett’s test). (C) Representative images of tissues sections after TUNEL, Ki-67 or cleaved caspase-3 IHC staining of tumor tissues (n = 5) (scale bar: 100 μm).