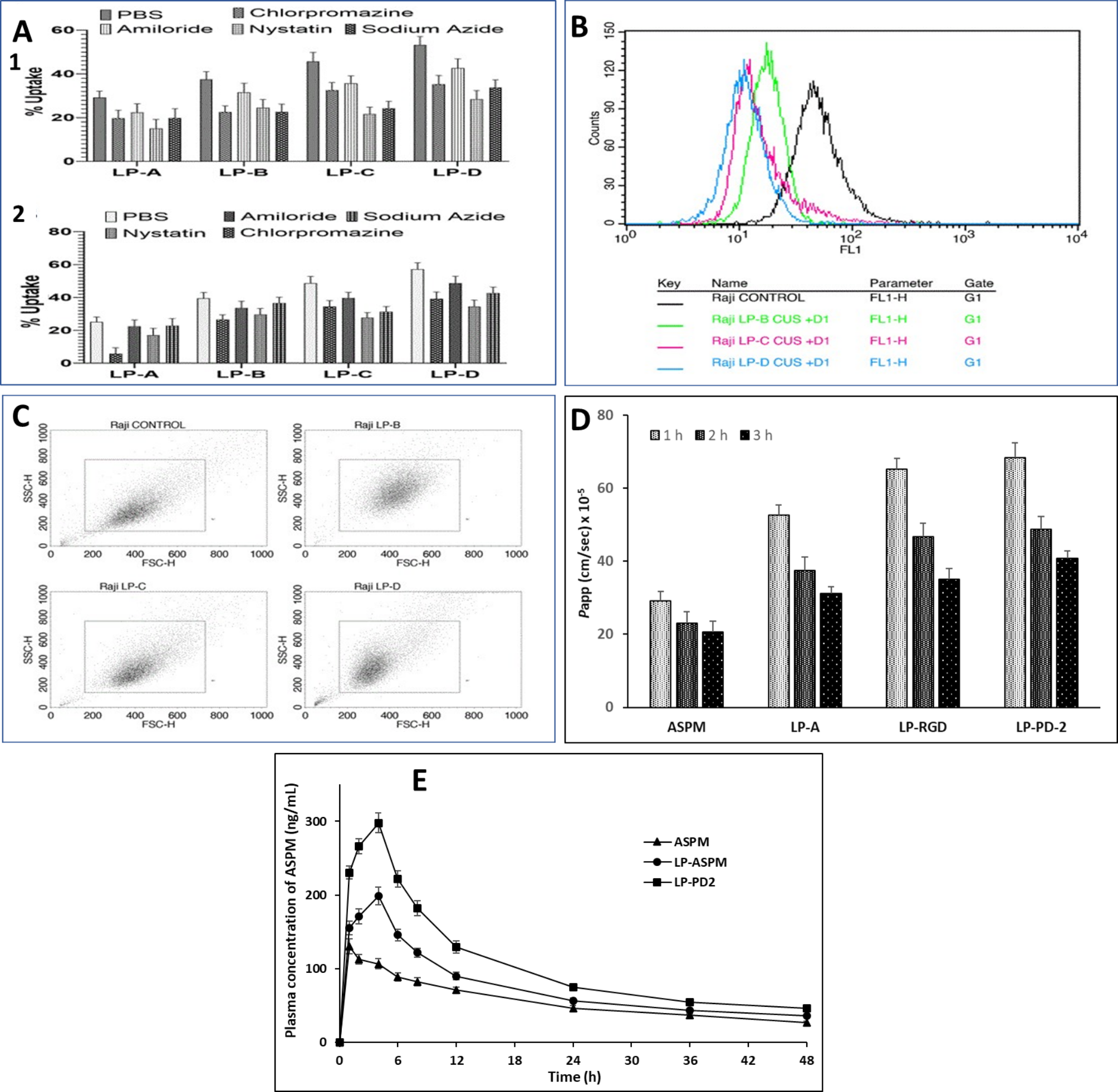
Fig. 8

Results of cell uptake studies, FACS analysis, Scatter plot, permeability studies and pharmacokinetics studies of different liposome formulations. (A) Mechanism of cell uptake of different liposome formulations in (1) Raji B cells and (2) Caco2 cells. (B) FACS analysis of the effect of receptor saturation on the cellular uptake of liposomal formulations. (C) Scatter plot demonstrating the effect of receptor saturation on the cellular uptake of surface-modified liposomes by Raji-B cells. (D) Permeability of free ASPM, LP-ASPM, LP-RGD and LP-PD-2 through the everted rat ileum and (E) Plasma concentration vs. time profile of plain ASPM, LP-ASPM liposomes and LP-PD-2 liposomes.