Fig. 3
From: Sodium aescinate-induced hepatotoxicity via ATF4/GSH/GPX4 axis-mediated ferroptosis

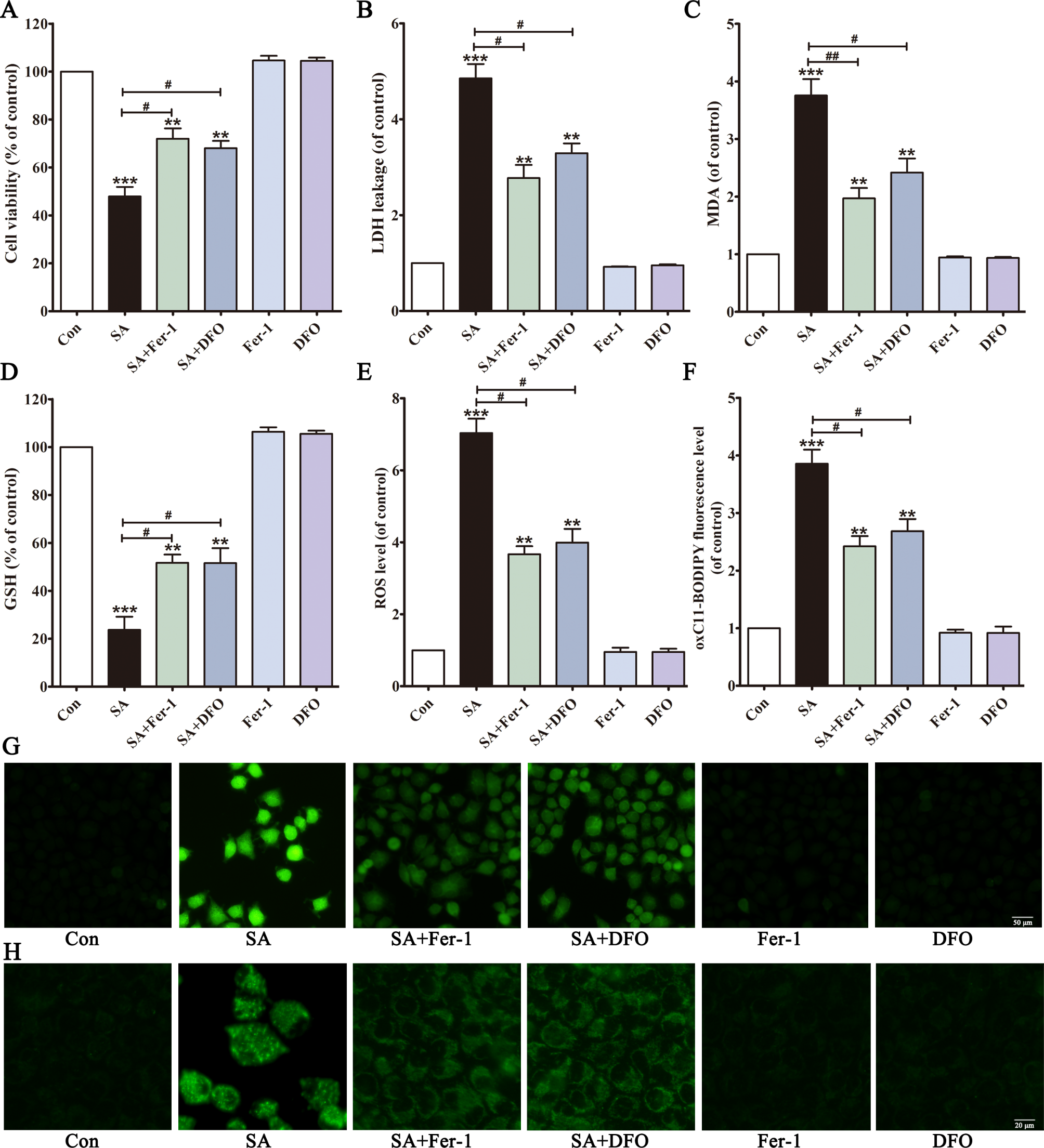
Ferroptosis inhibitors alleviate SA-induced cytotoxicity in vitro and in vivo. After pretreated with Fer-1 or DFO, cell viability (A), LDH leakage (B), MDA level (C) and GSH level (D) were detected. Intracellular ROS was assessed by DCFH-DA probe (E, G), and intracellular lipid peroxidation was assessed by BODIPY 581/591 C11 dye (F, H). Values are expressed as the mean ± SD (n = 3). **p < 0.01, ***p < 0.001 vs. control group. #p < 0.05, ##p < 0.01 vs. SA group.