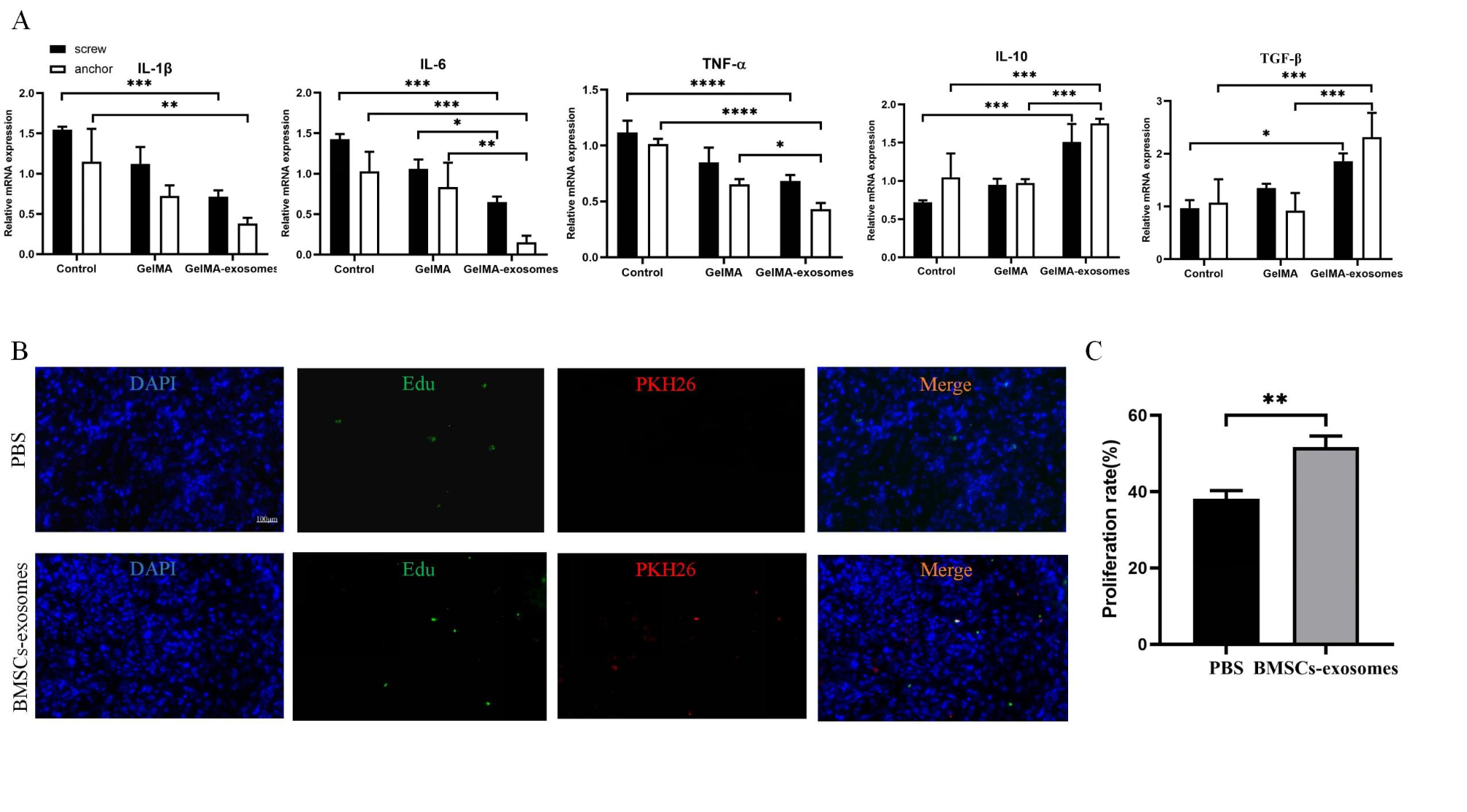
Fig. 4

BMSCs-exosomes could inhibit inflammatory factors and promote cell proliferation. (A) Relative expression of IL-1β, IL-6, TNF-α, IL-10, TGF-β genes at 7 days postoperatively. (B) In vivo detection of cell proliferation, the number of proliferating cells in the BMSCs-exosomes group were more than that in the PBS group, where the nuclei (DAPI staining in blue), proliferating cells (Edu staining in green), and exosomes (PKH-26 staining in red), Merge is the result of image superimposition. Scale bar: 100 μm. (C) Quantitative analysis of (B).