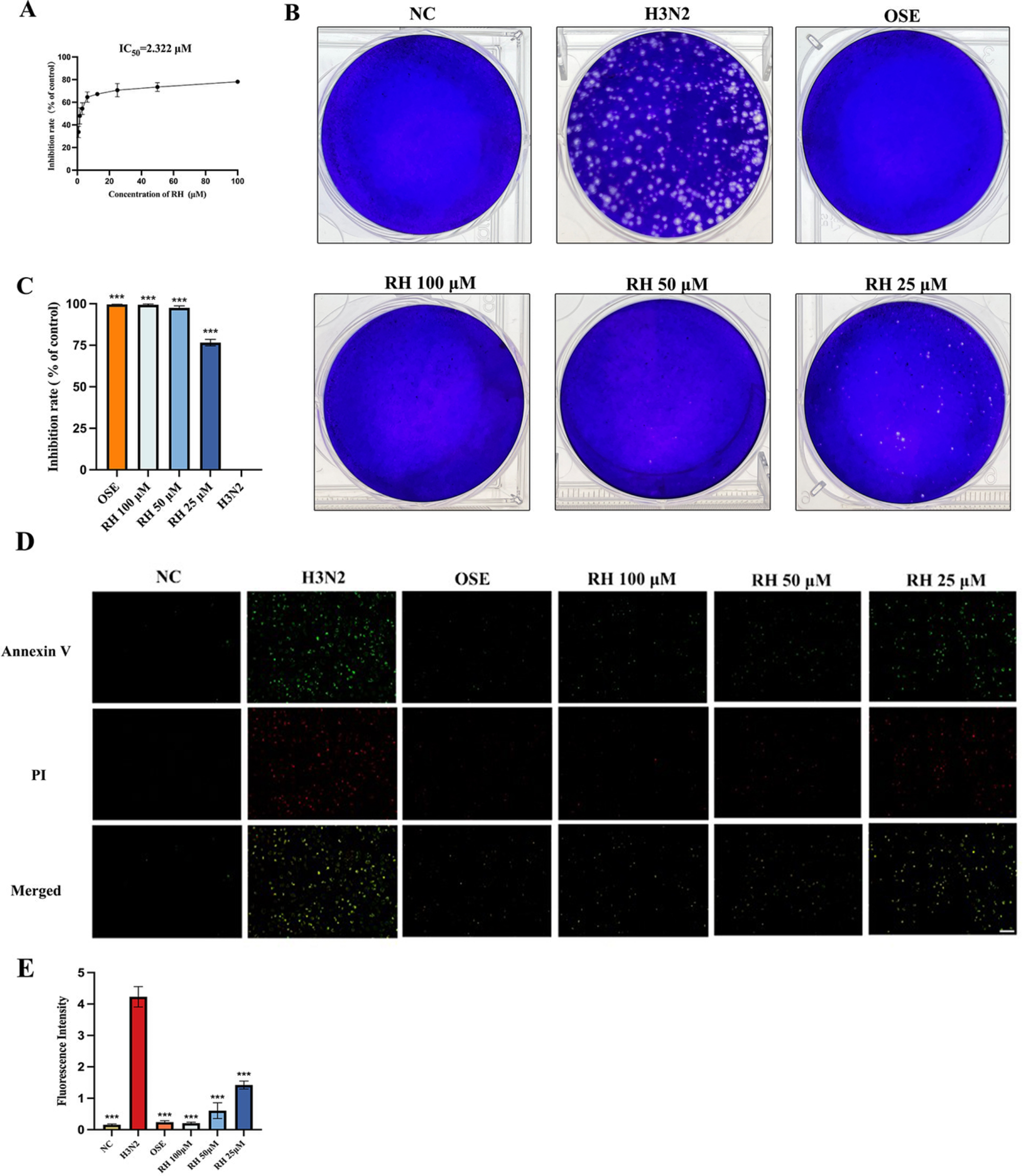
Fig. 2

Inhibitory effects of RH on influenza virus A/Aichi/2/1968 (H3N2) in MDCK cells. (A) The cytopathic inhibition assay was detected via calculated the cell viability; (B) The visualization of the plaque reduction assay; (C) The inhibition rate of the plaque reduction on each group. (D) Effects of RH on the apoptosis of H3N2-infected MDCK cells. Scale bar = 100 μm. (E) Quantitative analysis of the Annexin V (green) and PI (red) fluorescence intensity using ImageJ. Error bars indicate the range of values, and data of three separate trials were given as the mean ± SD. ***P < 0.001 vs. the H3N2 group.