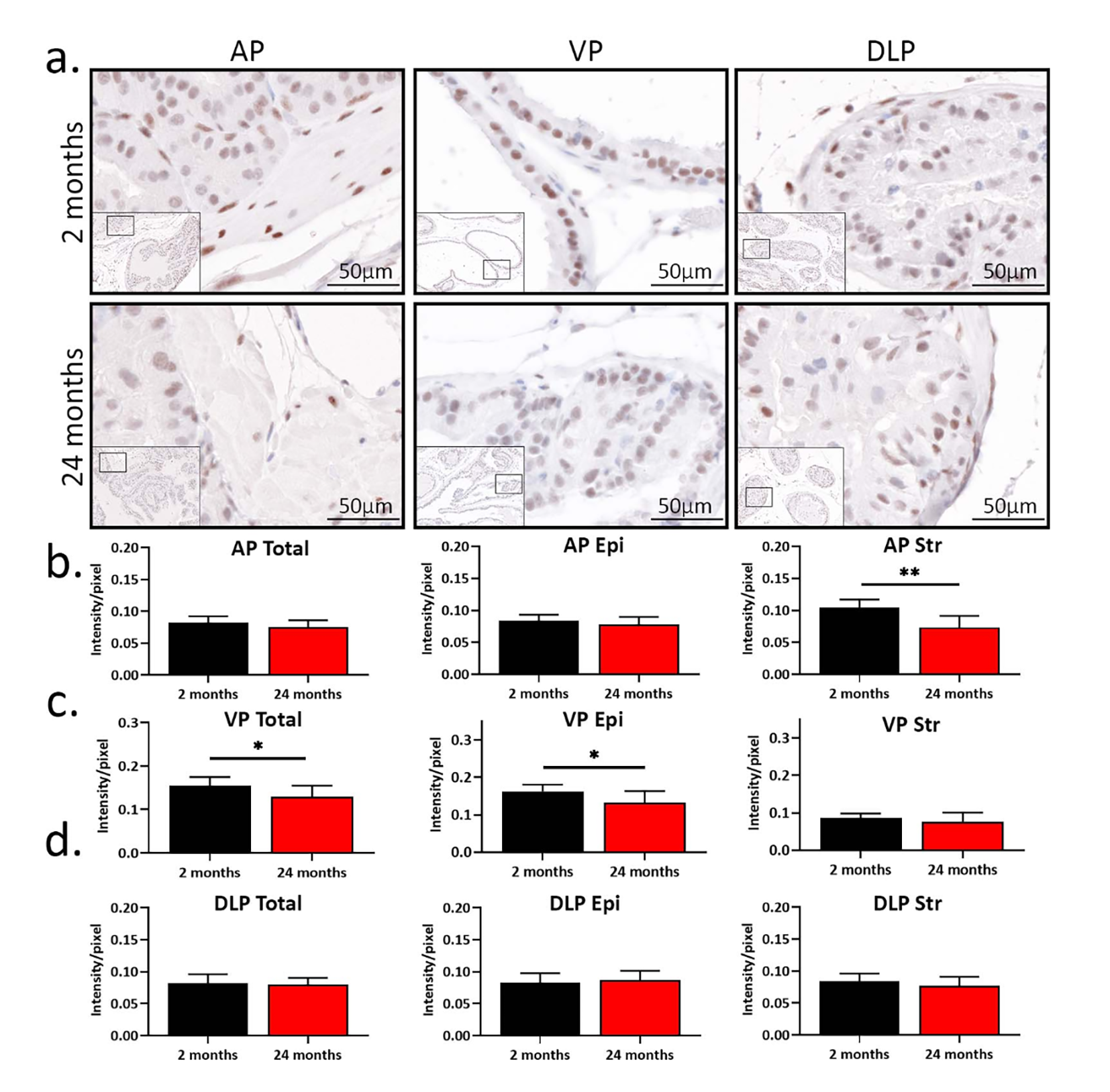
Fig. 2
From: Prostatic androgen receptor signaling shows an age-related and lobe-specific alteration in mice

The age-related expression of androgen receptor (AR) shows lobe-specific changes in the mouse prostate. (a) AR immuno-staining in young (2 months, n = 8) and aged (24 months, n = 9) prostates. AP, anterior prostate; VP, ventral prostate; DLP, dorsal-lateral prostate. (b) The intensity of AR expression in total, epithelial, and stromal AP. (c) The intensity of AR expression in total, epithelial, and stromal VP. (d) The intensity of AR expression in total, epithelial, and stromal DLP. *p < 0.05, **p < 0.01.