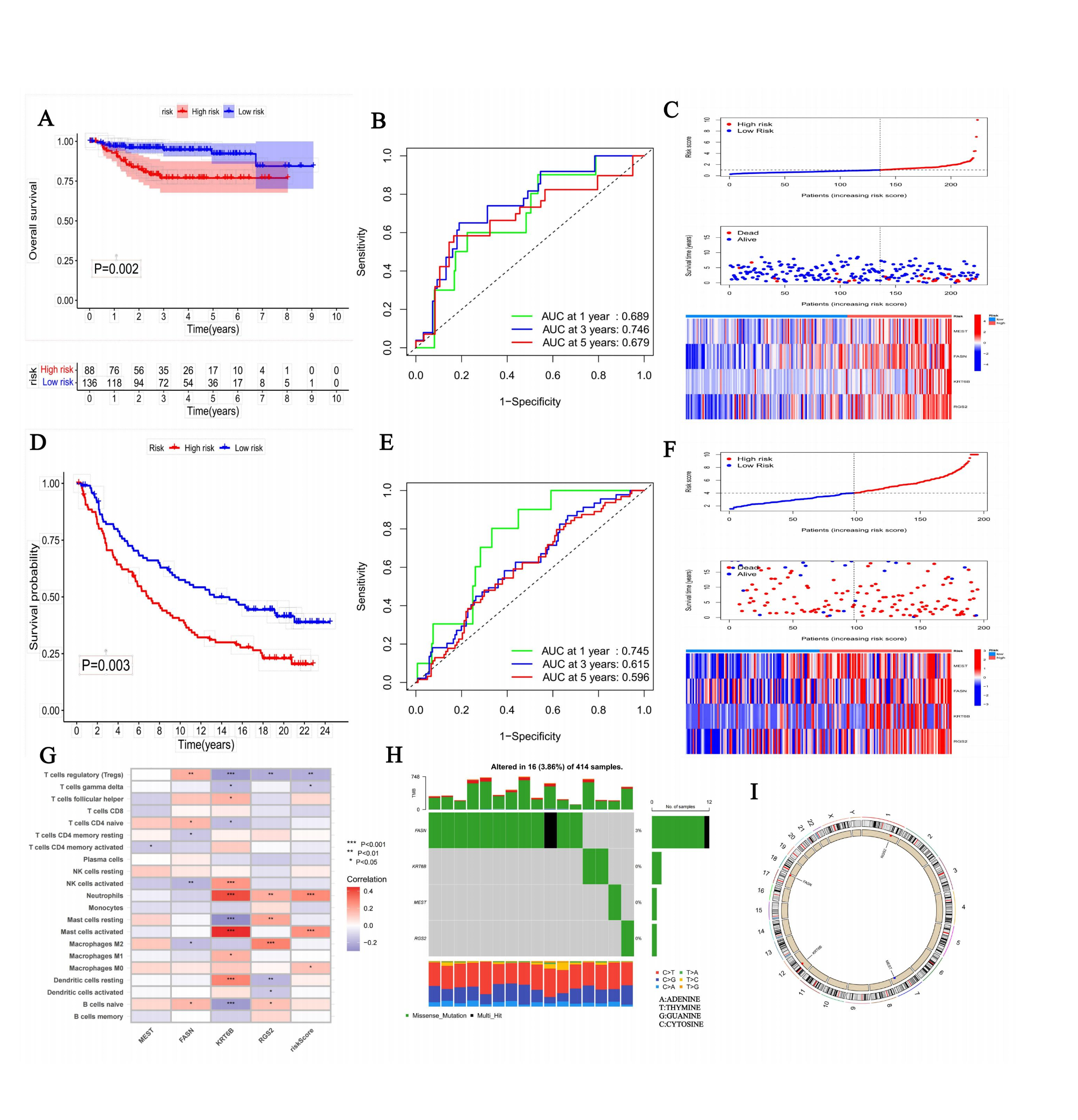
Fig. 5
From: Identification of inflammation related gene signatures for bladder cancer prognosis prediction

External validation of model accuracy and comprehensive analysis of model-related genes.(A) Survival analysis curve of GSE32894-cohort; (B) ROC curve of GSE32894-cohort; (C) Distribution of survival states of GSE32894-cohort; (D) Survival analysis curve of Imvigor210-cohort; (E)ROC curve of Imvigor210-cohort; (F) Distribution of survival states of Imvigor210-cohort; (G) Heat map of the correlation of model-associated genes with immune cells; (H) Chart waterfall chart of model-related genes; (I) Location of model-related genes on chromosomes. ROC, Receiver Operating Characteristic.