Fig. 3
From: Glycosylation changes of vWF in circulating extracellular vesicles to predict depression

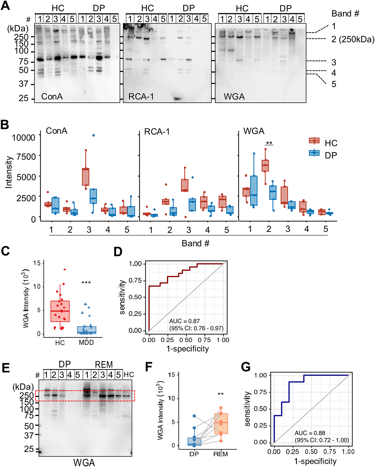
WGA lectin detects changes in the glycosylation status in plasma EVs in patients with MDD and HCs. (A) Glycan profiling of plasma EVs of healthy control participants (HCs) and patients with MDD in a depressive state (DP) by lectin blotting. Lectins used for detections: ConA, RCA120, and WGA. We loaded the same amount of protein concentration (400 ng/lane). The band number indicates visible bands to measure the intensity (#1–5). (B) We analyzed relative intensity in arbitrary units by Image J in (A). The number of independent: HC; n = 5, DP; n = 5. (C) The boxplots represent the signal intensity of protein bands in arbitrary units. (D) Receiver operating characteristic (ROC) curve analysis using the intensity of WGA lectin in plasma EVs to diagnose between HCs and DP. A cutoff value is 2450 by the closest-top-left method. (E) Lectin blotting profiles detected by WGA in plasma EVs from patients with MDD in DP and remission state (REM). We used plasma EVs by HCs as a positive control. The red line indicates bands at approximately 250 kDa. (F) Paired box plots depicting individual patient data between DP (n = 10) and REM. (G) ROC curve analysis of the intensity of WGA as a biomarker of DP compared with REM. A cutoff value is 2130 by the closest-top-left method. We used the Mann–Whitney U test or Student t-test to test for significance. **p < 0.01, ***p < 0.001.