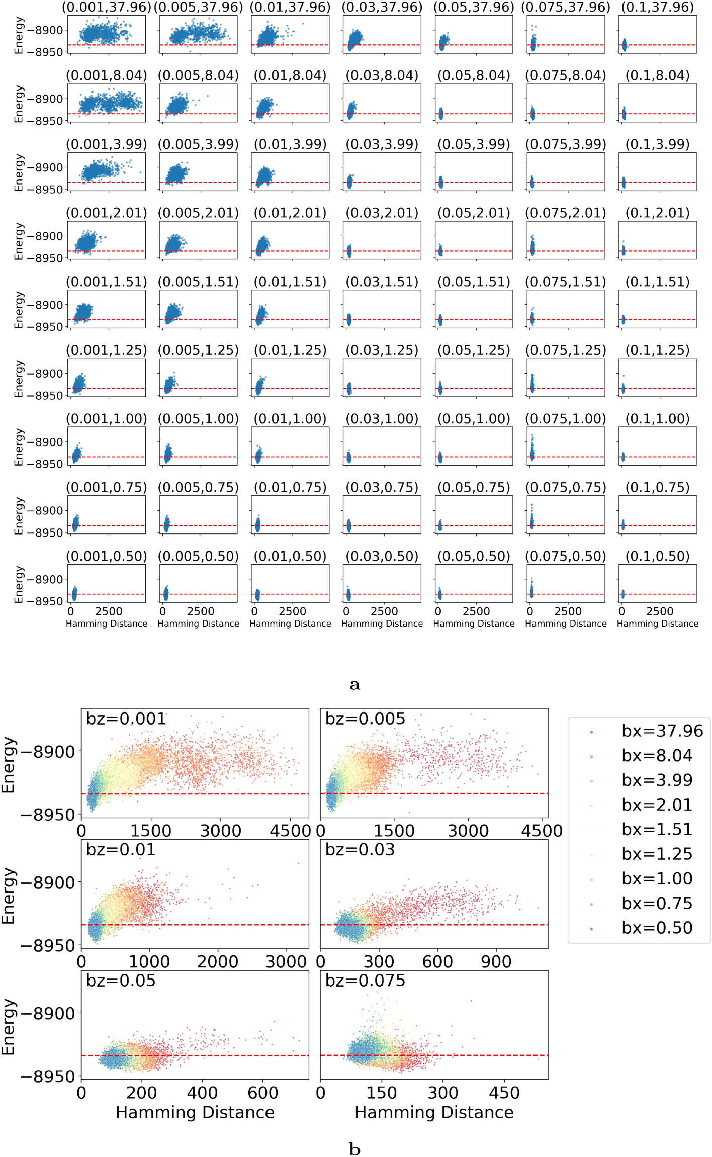
Figure 3
From: Cyclic quantum annealing: searching for deep low-energy states in 5000-qubit spin glass

Distribution of final states for a single cycle. A wide range of the path parameters \((b_z,b_x)\) of trapezoidal cycle were sampled, see main text. The problem Hamiltonian, initial qubit states, and other parameters were kept fixed. For each data point, a single cycle is executed 1000 times to produce a distribution of final states. They are shown as dots in the plane of energy and Hamming distance, which is measured from the reference state. Red dashed lines represent the energy of the reference state. (a) Overview. Sub-figures are arranged according to \((b_z,b_x)\). (b) Enlarged view. Distributions of varying \(b_x\) but identical \(b_z\) are shown in the same sub-figure. Six distinct \(b_z\) values are selected.