Fig. 1
From: A fully automated morphological analysis of yeast mitochondria from wide-field fluorescence images

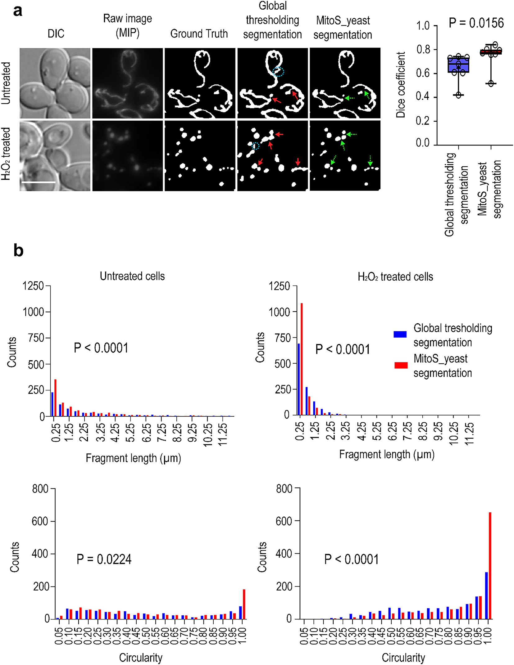
The retrained deep learning segmentation model MitoSegNet (MitoS_yeast) is a suitable tool for detecting tubular and spherical mitochondria in yeast. (a) Wide-field fluorescence microscopy image of wild-type yeast mitochondria labeled with mtGFP without any postprocessing brightness adjustment. The raw images represent the maximum intensity projections (MIP) of serial optical sections (z-stacks) taken every 250 nm. Both untreated and treated cells (3 mM H2O2, 2 h) are shown. Each fluorescence image was supplemented by a corresponding differential interference contrast (DIC) image, Ground Truth, Global thresholding segmentation image and MitoS_yeast segmentation image. The blue dashed circles indicate additional artificial “ghost” segments detected by Global thresholding segmentation. Red arrows indicate areas where worse segmentation occurred, and green arrows with dashed lines indicate areas of better segmentation. Scale bar: 5 μm. The results of the dice coefficients are presented as the means per image (n = 7) and are organized in box plots with maximum and minimum whiskers, all calculated values (circles), means (+), and medians (lines). The nonparametric Wilcoxon matched-pairs signed rank test was used to test the difference between the methods. In total, 381 cells from 7 images were analyzed: 182 cells were untreated, while 199 cells were treated with H2O2. (b) Distributions of fragment length and circularity after segmentation by Global thresholding segmentation (blue columns) and MitoS_yeast segmentation (red columns). The results in the histograms represent the value per fragment. In total, more than 300 cells from two independent experiments were analyzed for each treatment. The nonparametric Mann–Whitney U test was used to test the difference between the segmentation methods.