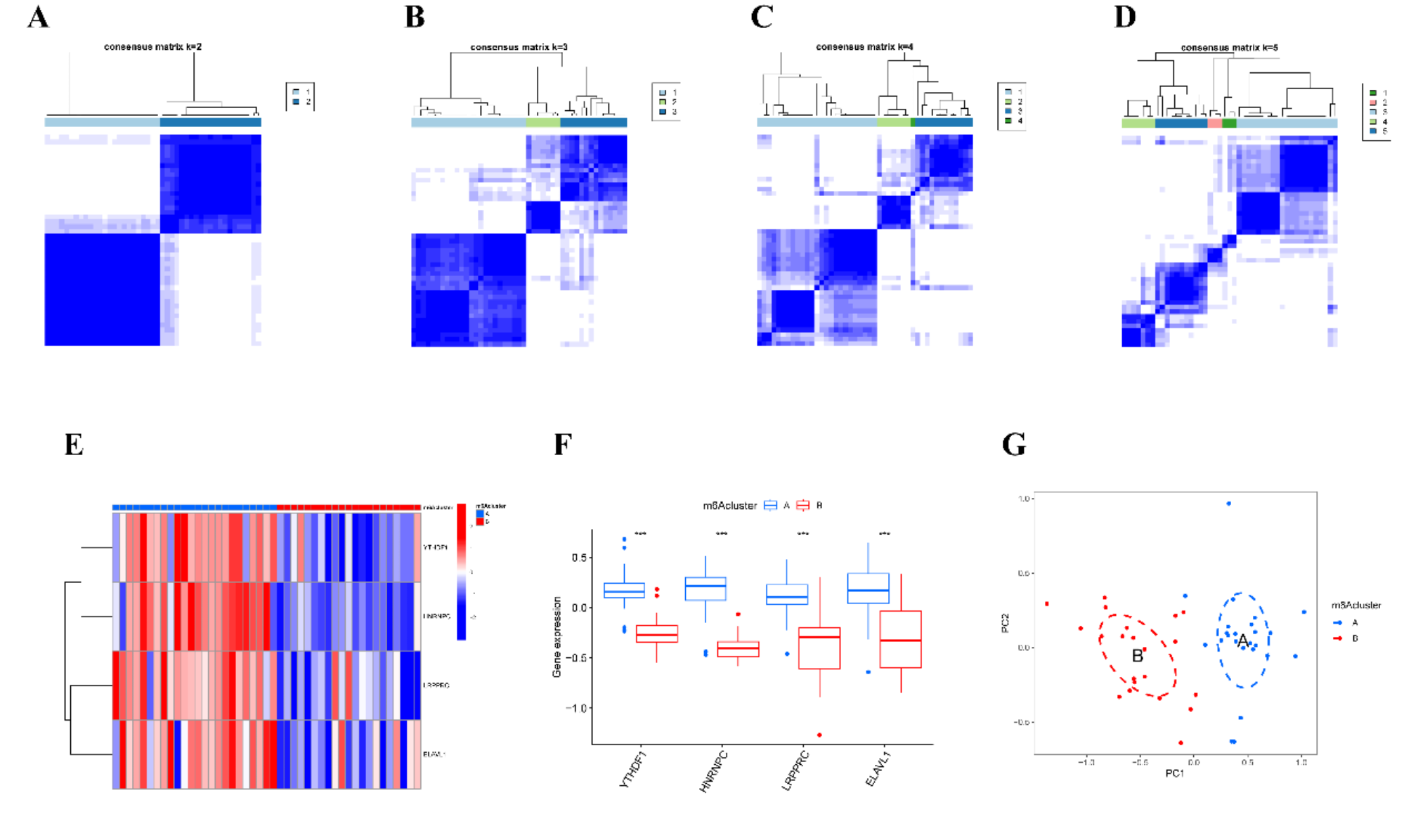
Fig. 5

Clustering of TB Patients Based on Key m6A Regulatory Genes. (A-D) Consensus clustering of TB samples for k = 2 to k = 5. (E) Heatmap of the expression of four key m6A regulatory genes in cluster A and cluster B. (F) Boxplot showing the differential expression of the four key m6A regulatory genes in cluster A and cluster B. (G) PCA analysis between clusters. *p < 0.05, **p < 0.01, ***p < 0.001.