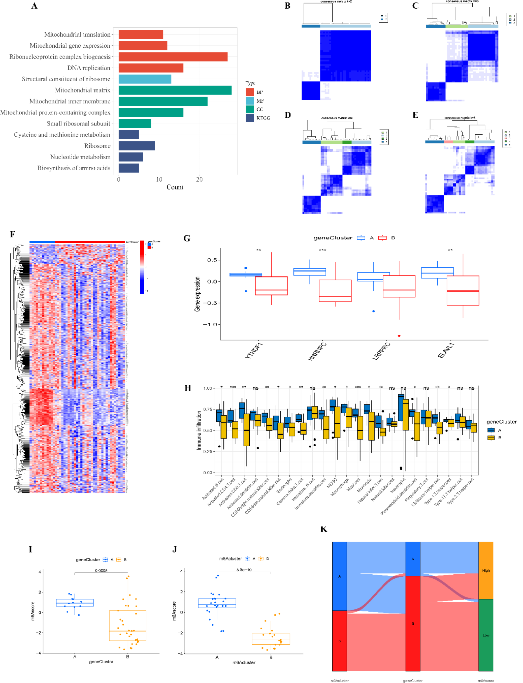
Fig. 7

Clustering of TB Patients Based on Differential Genes Between m6A Subtypes. (A) GO and KEGG enrichment analyses. (B-E) Consensus clustering of differential genes for k = 2 to k = 5. (F) Heatmap of the expression levels of differential genes between genomic subtypes. (G) Boxplot showing the differential expression of key m6A regulatory genes between genomic subtypes. (H) Differences in immune cell infiltration between genomic subtypes. (I) Differences in m6A scores between genomic subtypes. (J) Differences in m6A scores between m6A subtypes. (K) Sankey diagram showing the relationships among m6A scores, m6A subtypes, and genomic subtypes. ns > 0.05, *p < 0.05, **p < 0.01, ***p < 0.001.