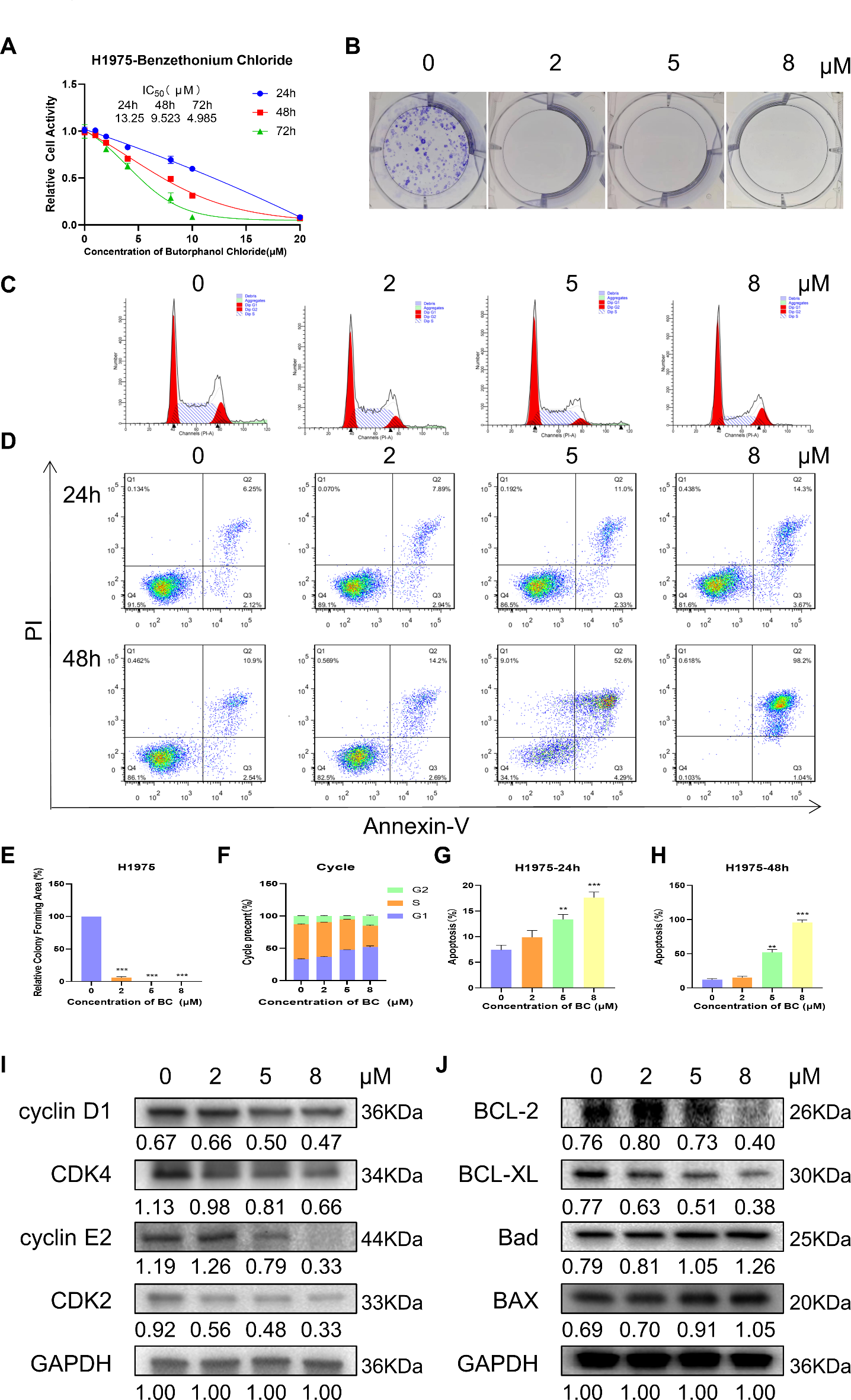
Fig. 2

Benzethonium chloride blocks the cell cycle and increases apoptosis. (A) H1975 cells were treated with increasing doses of benzethonium chloride (0–20 μM) for 24, 48, and 72 h and then cell viability was determined via a CCK8 assay and IC50 values were calculated. (B and E) Effects of different benzethonium chloride concentrations on H1975 colony formation in NSCLC cells. The area of colony formation was measured via ImageJ software. (C and F) H1975 cells were exposed to different concentrations of benzethonium chloride (0, 2, 5, or 8 μM) for 24 h and then the cell cycle was evaluated. (D, G, and H) H1975 cells were exposed to different concentrations of benzethonium chloride (0, 2, 5, or 8 μM) for 24 and 48 h followed by the detection of apoptotic cells. (I) Expression levels of apoptosis-related proteins after treatment of H1975 cells with different concentrations of benzethonium chloride (0, 2, 5, or 8 μM) for 24 h. GAPDH was used as an internal reference. (J) Expression levels of cell cycle-associated proteins after treatment of H1975 cells with different concentrations of benzethonium chloride (0, 2, 5, or 8 μM) for 24 h. GAPDH was used as an internal reference. The results are expressed as the mean ± standard deviation of three separate and distinct experiments (n = 3). (*P < 0.05, **P < 0.01, ***P < 0.001 compared with DMSO).