Fig. 2
From: PARP inhibition radiosensitizes BRCA1 wildtype and mutated breast cancer to proton therapy

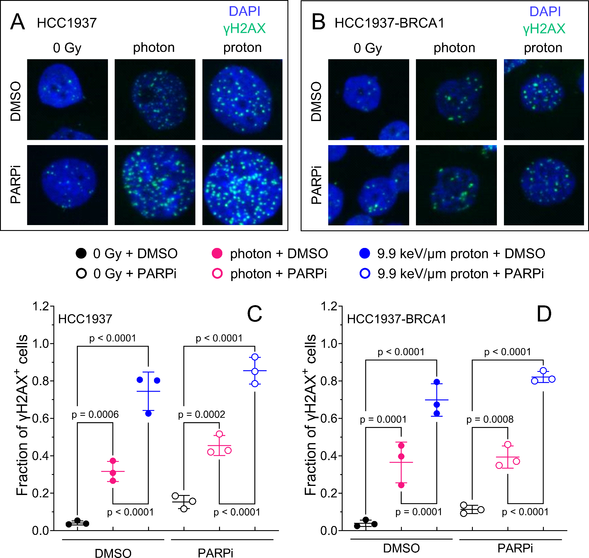
γH2AX foci at 72 h for BRCA1 mutated (HCC1937) and BRCA1-restored (HCC1937-BRCA1) breast cancer cell lines. Cells were irradiated with 5 Gy photons or protons or not irradiated (0 Gy) and treated with 2 µM of PARPi. (A,B) Representative images of γH2Ax foci. (C,D) Percentages of γH2Ax-foci positive cells in different treatment conditions for HCC1937 (C) and HCC1937-BRCA1 (D). Error bars represent the standard deviation. One-way ANOVA with Tukey post hoc test was used to estimate p values.