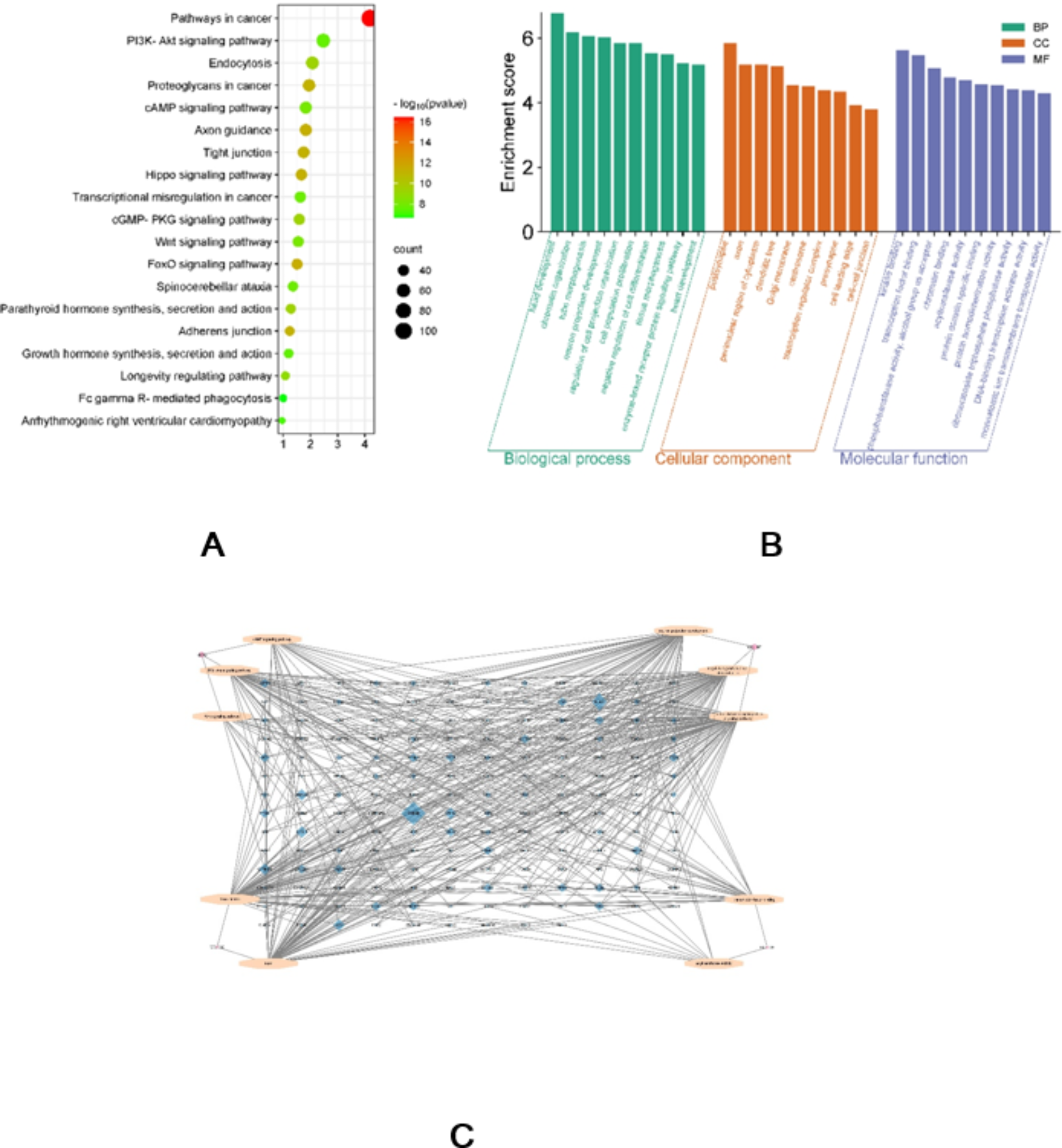
Fig. 3

Identification of gene targets of miRNA in plasma of methamphetamine use disorder. (A) Functional association of over-mutated miRNA genes with KEGG pathway. (B) Up-regulation miRNA GO analysis (BP, CC, MF) result. (C) MiRNA pathways and functional networks predicted by Cytoscape.