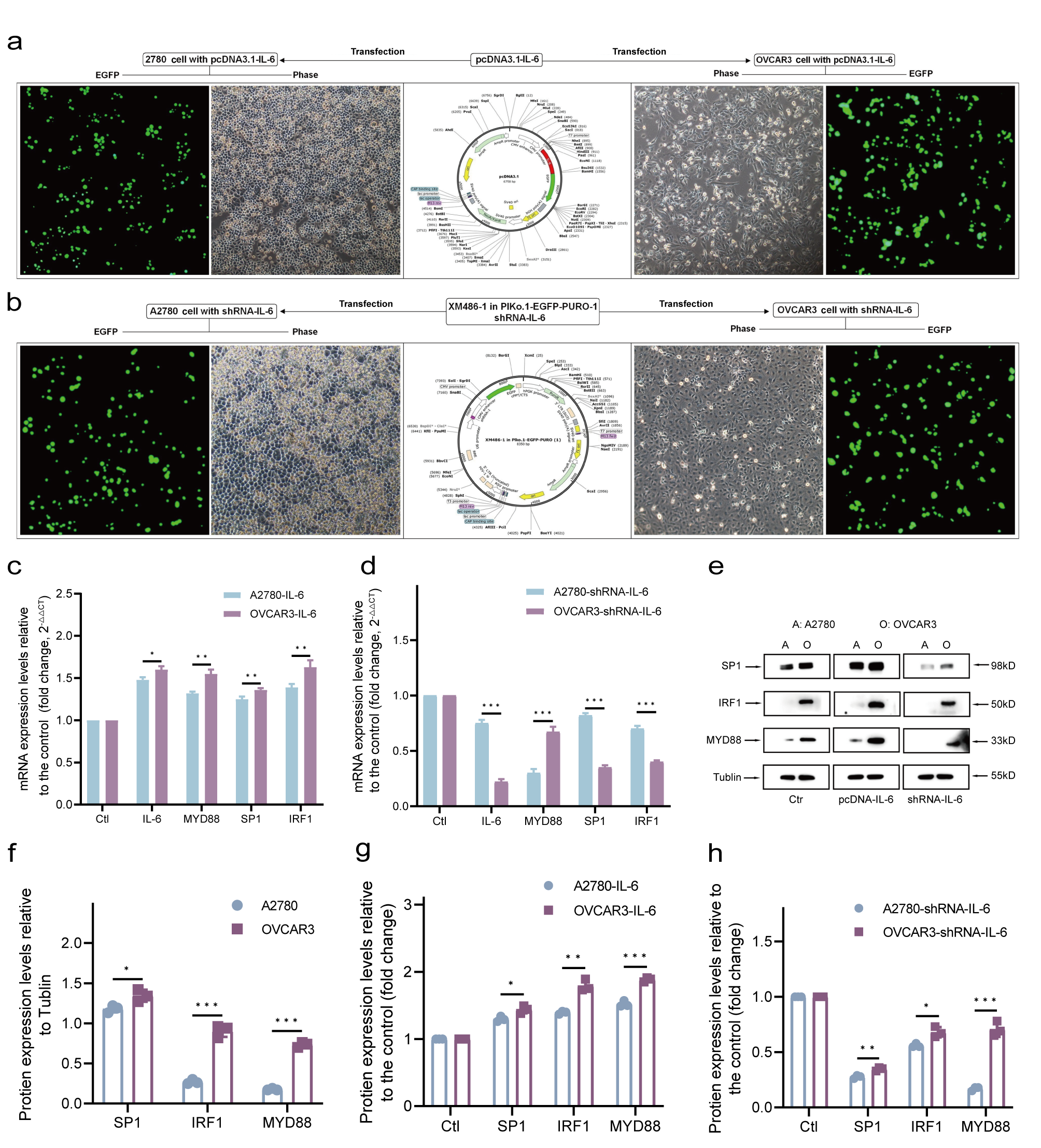
Fig. 3

IL-6 drives the expression of SP1, IRF1 and MYD88 in EOC cells (a,b) Cloned IL-6 amplicon and shRNA-IL6 were cloned into pcDNA3.1-EGFP plasmid vector and XM486- 1-in-PIKo.1-EGFP-PURO-1 plasmid vector, respectively. After transfection of pcDNA3.1-IL-6-GFP and XM486-1-in-PIKo.1-EGFP-PURO-1 into OVAR3 and A2780 EOC cells for 72 h, confocal microscopic images (100 ×) of transfected cell showed that the green fluorescence of pcDNA3.1-IL-6-GFP and XM486-1- in-PIKo.1-EGFP-PURO-1 was concentrated mostly in A2780 and OVAR3 EOC cells. (c) Over-expressing IL-6 exceedingly increased mRNA expression of IL-6, MYD88, SP1 and IRF1 by OVAR3 EOC cells compared to A2780 EOC cells (P < 0.001). (d) Knock-downing IL-6 outstandingly reduced mRNA expression of IL-6, MYD88, SP1 and IRF1 by OVAR3 EOC cells compared to A2780 EOC cells (P < 0.001). (e) Diagram of western blot to analyze the protein expression of MYD88, SP1 and IRF1. The grouping of blots was cropped from different parts of the same gel. Original images of blots are presented in Supplementary Fig. 1. (f) Relative protein expression of SP1, IRF1 and MYD88 by parental OVCAR3 EOC cells was remarkably greater than that by parental A2780 EOC cells (P < 0.05 for SP1, P < 0.01 for IRF1 and MYD88). (g) Over-expressing IL-6 enhanced protein expression (fold-change relative to cells transfected with empty vectors, i.e., control) of SP1, IRF1 and MYD88 by OCVAR3 EOC cells compared to A2780 EOC cells (P < 0.05 for SP1, P < 0.01 for IRF1 and MYD88). (h) Knock-downing IL-6 significantly reduced protein expression of SP1, IRF1 and MYD88 in both A2780 EOC cells and OCVAR3 EOC cells compared to their controls. Data are presented as mean ± SD (n = 3 each) statistical test was the unpaired t-test. *P < 0.05; **P < 0.01; ***P < 0.001.