Fig. 3
From: A novel biomarker of COVID-19: MMP8 emerged by integrated bulk RNAseq and single-cell sequencing

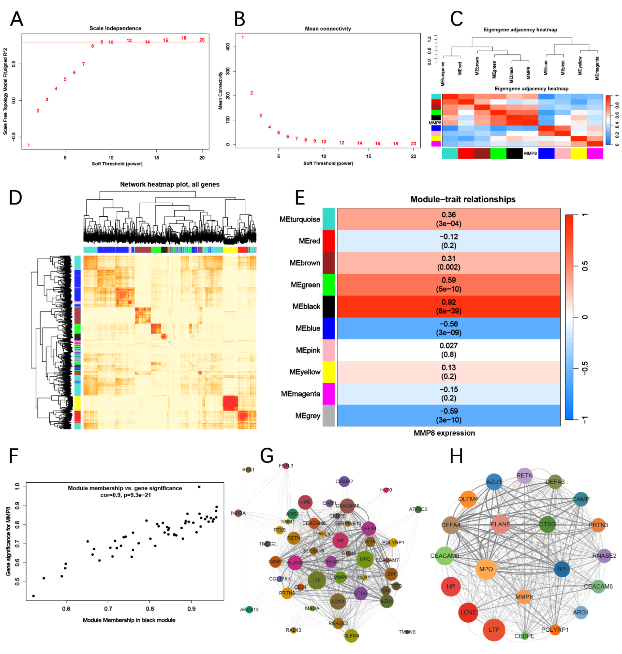
Regulatory network of MMP8 in COVID-19 datasets. (A, B) WGCNA assessing the soft-threshold power. (C–E) Heatmaps presenting eigengene adjacency and correlation network of the 55 target DEGs, as well as module trait of MMP8. (F) Correlation analysis of module membership and MMP8 expression significance. (G, H) PPI network indicating the interactions between target genes.