Fig. 3
From: Predicting CTCF cell type active binding sites in human genome

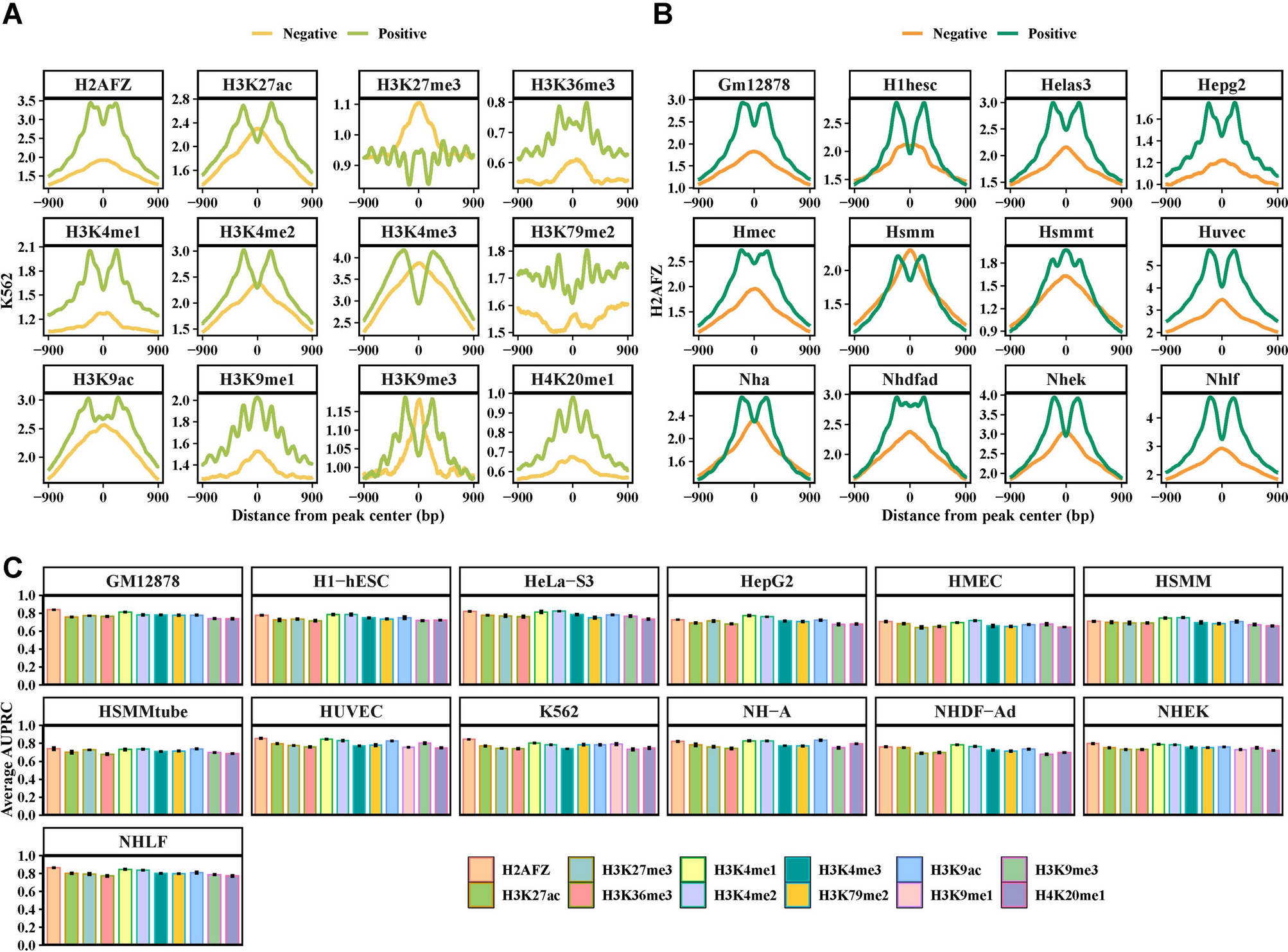
Analysis of histone modification signals in CBS prediction. (A) Distribution of 12 histone modification signals in the K562 cell line. The profiles show the enrichment of histone modifications around CBSs. (B) Distribution of H2AFZ signals in 12 different cell lines. (C) AUPRC values for predicting CBSs using 12 histone modifications across 13 cell lines. The bar graph depicts the performance of the predictive model for each histone modification, demonstrating the effectiveness of different histone marks in identifying CBSs.